logo elektroda
logo elektroda
X
logo elektroda
REKLAMA
REKLAMA
Adblock/uBlockOrigin/AdGuard mogą powodować znikanie niektórych postów z powodu nowej reguły.

ACTINA 173LS inverter

servzue 24 Lip 2009 10:25 4026 7
REKLAMA
  • #1 6816122
    servzue
    Poziom 14  
    Objaw uszkodzenia jest taki że monitor na chwile włacza podświetlenie i wyłacza.Wyłaczyłem zabezpieczenie w układzie TL1451 (15 noga na mase).Teraz właczane jest podswietlenie prawidłowo ale na jednym trafie wyjsciowym przy dodtylaniu palcem do rdzenia w dowolnym miejscu powstaje łuk i oczywiscie przy dłuższej pracy trafo sie grzeje.Wydaje mi sie ze jest chyba przebicie trafie na wysokim.Czy mieli koledzy taki objaw prosze o podpowiedzi.

    Proszę uzupełnić tytuł postu oraz poprawić treść - błędy ortograficzne- zgodnie z regulaminem pkt.11 i 15. [dzimi]
  • REKLAMA
  • #2 6822023
    satgal
    Poziom 40  
    Trafo dające łuk oznacza że nie jest obciążone świetlówką, sprawdzić czy nie ma przerwy uzwojenie WN, czy nie upalony przewód WN idący do świetlówki, podłączyć do inwertera inną świetlówkę a jak nie mamy zastąpić ją na próbę kondensatorem 22pf/3kv bo w przyblżeniu taką oporność dla wyjścia inwertera przedstawia.
  • REKLAMA
  • #3 8497118
    okraglaczek
    Poziom 16  
    Kolego czy pamietasz co było uszkodzone w tym monitorze?
    Pytam ponieważ mam identyczny objaw
  • #4 8497234
    servzue
    Poziom 14  
    Witam !!!
    Tak pamietam -przyczyną była przerwa na trafie wys.napiecia ,wstawiłem nowe .
    Teraz pracuje ok.
  • #5 8497248
    okraglaczek
    Poziom 16  
    Jakie trafko wsadziłes bo szukam 80LL17T-3-vs i nigdzie niema
  • REKLAMA
  • #6 9785793
    gradek83
    Poziom 42  
    Właśnie mam taki monitor z takimi objawami że podświetlanie uruchamia się tylko na chwilę.
    W moim przypadku definitywnie widać że jedna górna świetlówka zapala się na różowo tak więc będzie do wymiany.
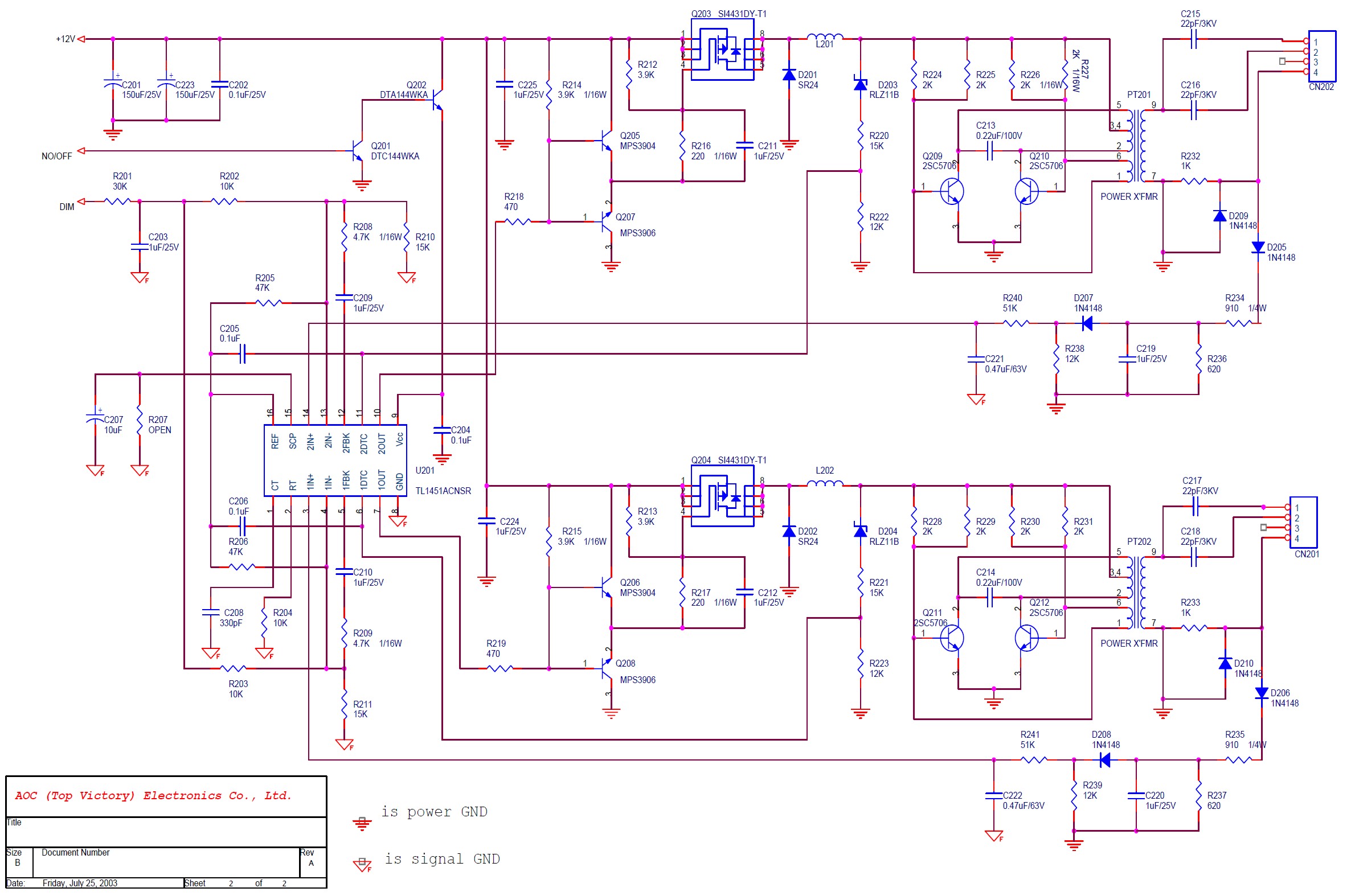
    Znalazłem schemat Inwertera
    ACTINA 173LS inverter

    Matryca M170EN05 V.1
    ACTINA 173LS inverter ACTINA 173LS inverter ACTINA 173LS inverter
  • #7 9787021
    Jakant
    Poziom 35  
    Czy zamieniałeś wtyki miejscami i po zamianie ta świetlówka także świeci na różowo. Może być że świetlówka jest ok a masz feler w jednej gałęzi inwertera.
  • REKLAMA
  • #8 9788539
    gradek83
    Poziom 42  
    To nie było konieczne znalazłem starą świetlówkę sprawną z 19 calowej matrycy i podpiąłem na krótko i zaświeciły się obie :)
REKLAMA