logo elektroda
logo elektroda
X
logo elektroda
REKLAMA
REKLAMA
Adblock/uBlockOrigin/AdGuard mogą powodować znikanie niektórych postów z powodu nowej reguły.

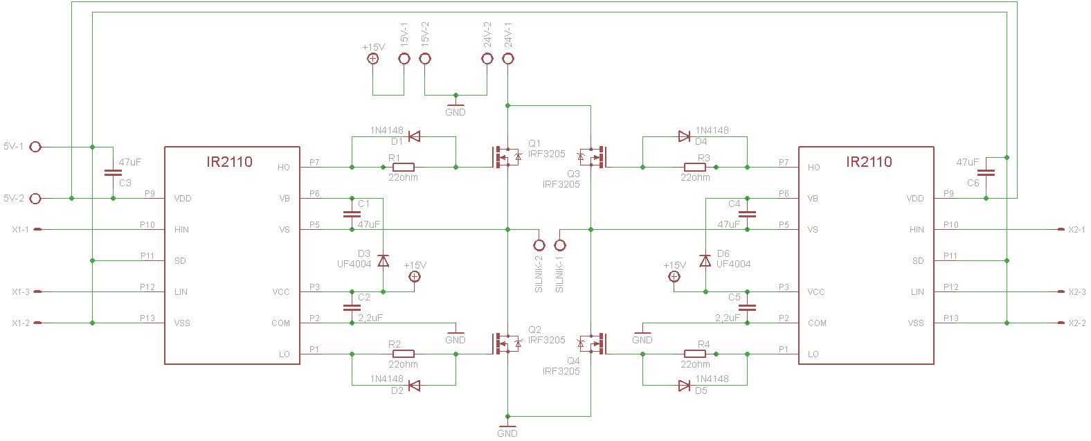
[avr][pwm][mostek h] sterowanie mostkiem h za pomocą pwm

wesol 25 Lip 2009 11:53 7387 9
REKLAMA
  • #1 6819333
    wesol
    Poziom 15  
    Witam,
    zbudowałem mostek H wg schematu:
    [avr][pwm][mostek h] sterowanie mostkiem h za pomocą pwm

    Chce sterować tym mostkiem za pomocą jednego wyjścia PWM oraz dwóch normalnych wyjść, podłączonych następująco.
    PWM do obu wejść LIN sterowników, wyjścia normalne osobno do dwóch wejść HIN sterownika.
    Dzięki temu dwoma wyjściami mikrokontrolera będę wybierał kierunek a pwm sterował prędkością.
    Podczas startu na oba wejścia LIN podam "1" a na oba wejścia HIN "0" tak aby kondensatory C1 i C4 naładowały się i układ był zdolny do normalnej pracy, wyglądającej mniej więcej tak:
    1 0 pwm - lewo
    0 1 pwm - prawo

    Czy mój tok rozumowania jest dobry i czy to rozwiązanie powinno się sprawdzić? Czy minimalna liczba wyjść mikrokontrolera potrzebna do sterowania tym mostkiem to właśnie 3, czy jednak można zrealizować to sterowanie za pomocą jedynie dwóch wyjść? Liczba potrzebnych wyjść nie stanowi jednak problemu, głównie zależy mi na najbezpieczniejszym sterowaniu.
  • REKLAMA
  • REKLAMA
  • #3 6824791
    wesol
    Poziom 15  
    Tak, chodzi o sterowanie silnikiem.
  • #4 6826315
    Xweldog
    Poziom 31  
    Widzę, że w temacie analogicznym jak Twój Daro Elektronik koniecznie chce to zrobić na 4-rech MOS-ach N i na siłę dryfuje w kierunku max. komplikacji. Jeżeli chcesz zrobić swoje sterowanie max. prosto ale na MOS-ach N i P to się odezwij.
  • #5 6826815
    arrevalk
    Poziom 25  
    wesol napisał:
    Czy mój tok rozumowania jest dobry i czy to rozwiązanie powinno się sprawdzić? Czy minimalna liczba wyjść mikrokontrolera potrzebna do sterowania tym mostkiem to właśnie 3, czy jednak można zrealizować to sterowanie za pomocą jedynie dwóch wyjść? Liczba potrzebnych wyjść nie stanowi jednak problemu, głównie zależy mi na najbezpieczniejszym sterowaniu.

    Najbezpieczniejsze sterownie wyglądało by tak:
    2 sygnały HIN, 2 Sygnały LIN, 1 Sygnał PWM(podłączony do wejścia SD) oraz jeden sygnał FAULT który sprowadzał by wszystkie sygnały kontrolujące mostek do stanu powodującego jego całkowite wyłączenie (np. w przypadku jakiegoś błędu). Za pomocą takiego układu możesz realizować nie tylko zmianę kierunku silnika, ale też hamowanie poprzez zwieranie górnej lub dolnej pary tranzystorów do + lib - zasilania.
    No i jeszcze sprawa wiszących bramek tranzystorów, podłącz je odpowiednio do masy(dla dolnej pary) oraz potencjału VS dla górnej za pomocą dużego(100k+) rezystora lub diody zenera/transila żeby wymusić im potencjał niski w sytuacji gdy wyjscia znajdą się w stanie wysokiej impedancji. Dodatkowo dioda zabezpieczyła by bamki przed szpilkami napięcia.
    W zależności od tego jaką moc ma ten silnik, warto było by pomyśleć o jakimś układzie gasikowym (snubber) na wyjściu mostka.
  • REKLAMA
  • #6 6828058
    janbernat
    Poziom 38  
    [avr][pwm][mostek h] sterowanie mostkiem h za pomocą pwm
    To chyba będzie dobre.
  • #7 6833263
    FastProject
    Poziom 28  
    Xweldog napisał:
    Widzę, że w temacie analogicznym jak Twój Daro Elektronik koniecznie chce to zrobić na 4-rech MOS-ach N i na siłę dryfuje w kierunku max. komplikacji. Jeżeli chcesz zrobić swoje sterowanie max. prosto ale na MOS-ach N i P to się odezwij.


    Nie na siłę, nie na siłę, zawsze jestem otwarty na nowe i ciekawe rozwiązania, tylko tym razem mam do dyspozycji, właśnie tylko z kanałem typu N, takie dostałem i takie muszę wykorzystać. Pozdrawiam
  • #8 6871594
    wesol
    Poziom 15  
    arrevalk wykorzystałem twój pomysł na sterowanie.
    Jednak po podłączeniu pod SD pwm uC nic się nie dzieje. Sam wybór kierunku wydaje się być w porządku, dopóki SD podłączone jest do masy.

    Pierwszy raz wykorzystuje pwm, więc być może popełniłem jakiś błąd w kodzie (wykorzystany uC to atmega32)

    sbi DDRB, DDB3

    ldi r18, (1<<WGM01)|(1<<WGM00)|(1<<COM01)|(0<<COM00)|(1<<CS01)|(0<<CS02)|(0<<CS00)
    out TCCR0, r18

    ldi r18, 0x00
    out OCR0, r18

    do OCR0 ładowałem różne wartości, bez rezulatów.
  • #9 6872706
    arrevalk
    Poziom 25  
    Załaduj do rejestru PWM ustalajacego wypełnienie wartość równą połowie okresu. I zobacz czy na pinie SD pojawia się przebieg prostokątny.
  • REKLAMA
  • #10 6872934
    wesol
    Poziom 15  
    Niestety nie mam dostepu do oscyloskopu, sprawdziłem jedynie działanie PWM na diodzie, w zależności od wartości wypełnienia jasność świecenia się zmienia, dziwi mnie tylko że wpisująć wartość zerową wypełnienia, dioda bardzo lekko świeci.
REKLAMA