logo elektroda
logo elektroda
X
logo elektroda
REKLAMA
REKLAMA
Adblock/uBlockOrigin/AdGuard mogą powodować znikanie niektórych postów z powodu nowej reguły.

Czujnik temperatury w napylarce próżniowej.

Polikarp87 29 Lip 2009 15:26 2701 5
REKLAMA
  • #1 6834832
    Polikarp87
    Poziom 10  
    Witam.
    Muszę zbudować układ oparty na µc PIC 16F877a. Układ ma za zadanie mierzyć temperaturę w napylarce próżniowej (od 0 do ok 900 st. C z dokładnością ok. 1 st.). Do swojego układu mam podłączać tylko kabel z termopary z napylarki. Termopara jest typu K. Oto co wymyśliłem:
    -kabel z termopary podłączany do wzmacniacza OP07
    -ze wzmacniacza do przetwornika A/C ICL 7109 (12 bit)
    -z przetwornika do µc
    Do PIC'a dojdzie także DS1820, który da nam temperaturę otoczenia. Na koniec wyświetlacz LCD do wyświetlania temperatury.
    Wszystko pięknie ładnie tylko nie bardzo wiem czy to rozwiązanie spełni swoje zadanie. Po za tym nie wiem do końca jak w OP07 "sterować" napięciem wyjściowym by nie przekroczyło 5V bo więcej nie przyjmie µc. Jestem początkujący w tych dziedzinach więc proszę o wyrozumiałość ;)
    Z góry dzięki za pomoc.
  • REKLAMA
  • #2 6852295
    Polikarp87
    Poziom 10  
    Ok, dowiedziałem się, że wzmocnienie w OP07 zmienia się przy pomocy rezystorów. Pozostaje pytanie, jak duże wzmocnienie można osiągnąć dzięki takiemu wzmacniaczowi?
  • REKLAMA
  • #3 6863572
    Polikarp87
    Poziom 10  
    Ok. Mniejsza o resztę "badziewia" bo z nią sobie jakoś radzę ;) ale nie mam zielonego pojęcia jak podłączyć ten przetwornik ICL 7109 i jak tym się obsługiwać ;/ Proszę o pomoc. Trzeba to jakoś programować? jestem w tym zielony więc proszę o wyrozumiałość i wytłumaczenie dokładnie jak to działa. Z góry dzięki.

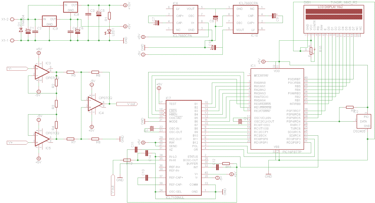
    Żeby nie dodawać kolejnej odpowiedzi: załączam schemat układu:
    Czujnik temperatury w napylarce próżniowej.
  • REKLAMA
  • #4 6948598
    AGF
    Poziom 2  
    Radzę zapoznać się z układem MAX6675, jest to scalony układ pomiaru temperatury do termopar K z kompensacją zimnego złącza. Komunikuje się z nim po I2C, w razie czego służę przykładami oprogramowania w C.
    A tak przy okazji pewnie to prac inż na wydziale Fizyki? u dr. Łukasiaka :D
  • REKLAMA
  • #5 6948844
    Polikarp87
    Poziom 10  
    Hehe :) prawie ;) licencjat ;P przygladalem sie juz temu układowi ale zmontowany mam juz uklad taki jak na projekcie (+drobne poprawki). Teraz bede dzialal z programem a tu moze byc troche problemow. Dzieki za odpowiedz :)
  • #6 6948892
    AGF
    Poziom 2  
    W razie czego służę pomocą, robiłem coś kiedyś z tym PIC... tym i ICL... (..)Kolega robił identyczny temat (taki wielki stalowy kloc)
    Opis ICL7109 można znaleźć po polsku na http://www.mojaelektronika.as.pl/
REKLAMA