logo elektroda
logo elektroda
X
logo elektroda
REKLAMA
REKLAMA
Adblock/uBlockOrigin/AdGuard mogą powodować znikanie niektórych postów z powodu nowej reguły.

[atmega16] uC martwy na zewnętrznym kwarcu

kormikez 02 Sie 2009 09:19 2338 9
REKLAMA
  • #1 6847646
    kormikez
    Poziom 10  
    Witajcie :)

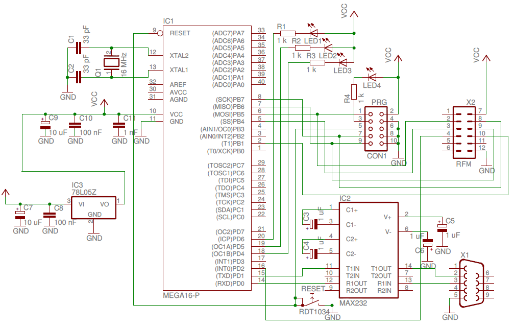
    Mam do czynienia z trzema układami jak na załączonym schemacie.

    [atmega16] uC martwy na zewnętrznym kwarcu

    Teoretycznie każdy z nich jest identyczny.
    Problem polega na tym, że na dwóch z nich wszystko działa doskonale, natomiast na trzecim ATMega wstaje tylko na wewnętrznym kwarcu.

    Sytuacja jest dla mnie o tyle trudna, że to nie ja zlutowałem te układy, ba, ja się nawet na tym nie znam. Układy dostałem gotowe od mojego promotora jako bazę dla pracy dyplomowej (moim zadaniem jest oprogramowanie tego). Oczywiście problem zgłosiłem promotorowi - i tu najciekawsze - pocztą odesłał mi on nową płytkę, która jednak ma identyczną wadę! Podobno wszystkie były robione "taśmowo" i sprawdzane.

    Próbowałem zamieniać między nimi uC, jak i inne odłączalne peryferia, na dwóch płytkach działają, na trzeciej - niestety.

    Jedną rzeczą, która odróżnia felerną płytkę od pozostałych jest brak modułu MAX232 - ale czy to może mieć jakiś efekt na to że w ogóle nie wstaje uC? :)

    Ponieważ dwie niedziałające płytki miały element wspólny, tj. moduł RF oraz tasiemkę łączącą go z uC, pokusiłem się już nawet o jej odlutowanie, co jednak ani trochę nie pomogło :).

    W tej chwili mój promotor jest na wakacjach i będzie niedostępny niemal do deadline'u złożenia pracy, więc pozostałem z problemem sam. Koniec końców, praca może powstać i bez trzeciego układu, ale straciłaby na tym bardzo wiele (chodzi tu o stworzenie sieci bezprzewodowej o topologii kraty, jeśli ktoś się orientuje).


    Domyślam się, że problem jest dość ogólny, a w dodatku ja jestem elektronicznie upośledzony, więc może być niełatwo. Naiwnie liczę jednak, że doświadczeni elektronicy rzucą okiem na post i stwierdzą: ej, stary, to na 100% jest to i to - zrób tak i tak, po czym zrobię tak i tak, a układ zacznie śmigać ;)

    Dzięki z góry za wszelkie sugestie!

    Pozdrawiam!
  • REKLAMA
  • #2 6847700
    Banan-PL
    Poziom 12  
    Brak modułu na pewno nie wpłynie na działanie układu.

    Jeśli procek wstaje tylko na wewnętrznym kwarcu właśnie od niego zaczął bym szukanie. Sprawdzając połączenia, kwarc i kondensatory.
    Możesz również płytkę wykonać samemu, wtedy będziesz miał 100% pewność.
  • REKLAMA
  • #3 6847778
    m.bartczak
    Poziom 16  
    Głupie pytanie...

    A czy fuse-bits dotyczące wybranego trybu taktowania są zaprogramowane poprawnie w tej 'feralnej' atmedze?

    ... bo nie widziałem w tym poście nic na temat programowania kontrolera...
  • REKLAMA
  • #4 6847999
    kormikez
    Poziom 10  
    Banan-PL: Raczej nie czuję się na siłach żeby wykonać płytkę samodzielnie od zera :). W jaki sposób sprawdzić kwarc, kondensatory?

    m.bartczak: Fuse bity są ustawione identycznie jak w pozostałych ATMegach. Jak napisałem, próbowałem zamieniać je między sobą i wszystkie uC działają na dwóch płytkach, a żaden na tej wadliwej. Ale pytanie nie jest głupie, mogłem wyrazić się jaśniej ;)
  • #5 6848215
    kamyczek
    Poziom 38  
    Wylutuj procesor z wadliwej płytki i przemierz miernikiem ścieżki czy mają przejścia i nie ma mikro-zwarcia pomiędzy nóżkami kwarca lub resetu i masy. Chyba logicznym jest że wina jest na płytce...
  • REKLAMA
  • #6 6848344
    janbernat
    Poziom 38  
    Sprawdź na wadliwej płytce kwarc i kondensatory przy kwarcu.
  • #7 6848386
    m.bartczak
    Poziom 16  
    Jeszcze jedno: zauważyłem na schemacie że AGND i AVCC (oraz AREF) nie są nigdzie podłączone.

    AVRy są trochę kapryśne jeśli chodzi podłączanie masy i vcc - patrz Jeśli nie działa Ci AVR - sprawdź dlaczego!

    Czy wszystkie płytki mają wiszące połączenia i tylko podpięte pojedyńcze nóżki?
  • #8 6848409
    Myrek1
    Poziom 23  
    Czy na tej niedziałającej jest MAX232, bo piszesz, że nie, a na dobrych jest. Ja bym powiedział, że jest odwrotnie.

    Problemem najprawdopodobniej jest to, że kwarc jest za daleko od procka. Założę się, że po odłączeniu zasilania od MAXa procek wstanie.
  • #9 6854820
    kormikez
    Poziom 10  
    Dziękuję wszystkim za odpowiedzi.
    Przepraszam, że sam odpowiadam dopiero teraz, ale po prostu nie było mnie przez ostatnie dwa dni i nie miałem dostępu do komputera.

    kamyczek napisał:
    Wylutuj procesor z wadliwej płytki i przemierz miernikiem ścieżki czy mają przejścia i nie ma mikro-zwarcia pomiędzy nóżkami kwarca lub resetu i masy. Chyba logicznym jest że wina jest na płytce...

    Oczywiście że tak :). A w ogóle mam ten komfort, że AVR posiada swoje gniazdo, dzięki czemu mogę go po prostu wyjąć, zamiast wylutowywać, co zresztą już czyniłem, by stwierdzić, że ta sama ATMega działa na dwóch pozostałych płytkach.

    Banan-PL napisał:
    Jeśli procek wstaje tylko na wewnętrznym kwarcu właśnie od niego zaczął bym szukanie. Sprawdzając połączenia, kwarc i kondensatory.

    janbernat napisał:
    Sprawdź na wadliwej płytce kwarc i kondensatory przy kwarcu.

    Tak, kwarc to pierwsza rzecz, która także mnie przyszła na myśl, gdy pojawił się problem. Więc właśnie chciałbym sprawdzić i kwarc, i kondensatory, ale wciąż nie wiem, jak. Jak już pisałem, niewiele mam wspólnego z elektroniką, stąd po prostu nie znam się na tym. O ile sprawdzenie przejścia wydaje mi się czynnością oczywistą, o tyle kwarcu i kondensatorów - już niekoniecznie. Napiszcie mi proszę, jak je sprawdzić. :)

    Dodam, że jedynym narzędziem, które posiadam (a właściwie jeszcze nawet nie posiadam, bo jeszcze czekam na przesyłkę;) ) jest multimetr.

    m.bartczak napisał:
    AVRy są trochę kapryśne jeśli chodzi podłączanie masy i vcc (...)

    Twoją odpowiedź muszę jeszcze przeanalizować :). Dzięki za sugestie. Zastanawiam się jednak, czy to możliwe, że ta kapryśność ujawnia się wyłącznie na zewnętrznym kwarcu? :)

    Myrek1 napisał:
    Czy na tej niedziałającej jest MAX232, bo piszesz, że nie, a na dobrych jest. Ja bym powiedział, że jest odwrotnie.

    No nie, jest tak jak napisałem. To na niedziałającej płytce nie ma MAX232. Także to chyba nie to :)

    Pozdrawiam!
  • #10 6854963
    _Robak_
    Poziom 33  
    Taka mala uwaga, ary nie posiadaja wewnetrznego kwarcu ;) A co do samego kwarcu idz do sklepu kup ze dwie sztuki takie same i dodatkowo kondensatory po kilka sztuk 12pF i 22pF i poprobuj. Sprawdz czy pod kwarcem i kondensatorami sa jakies sciezki, czy kwarc jest blisko procka.
REKLAMA