Witam,
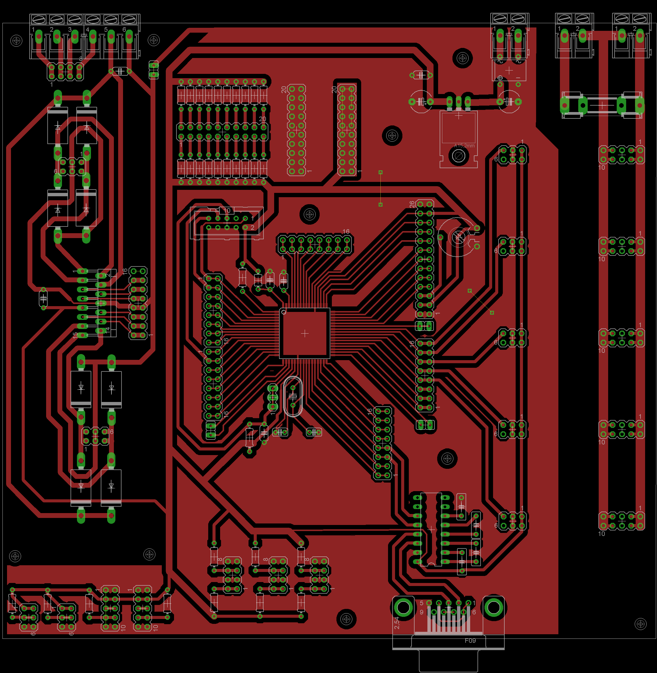
Serdecznie proszę o sprawdzenie schematu.
Nie jestem w ogóle przekonany co do L298 i TCST1103.
Proszę o wyrozumiałość. To mój pierwszy schemat w eaglu (i pierwszy w ogóle...parę rozwiązań zaczerpnąłem z innych schematów).
Dziękuję za wszystkie uwagi
Pozdrawiam.
W załączniku schemat w pdf
Serdecznie proszę o sprawdzenie schematu.
Nie jestem w ogóle przekonany co do L298 i TCST1103.
Proszę o wyrozumiałość. To mój pierwszy schemat w eaglu (i pierwszy w ogóle...parę rozwiązań zaczerpnąłem z innych schematów).
Dziękuję za wszystkie uwagi
Pozdrawiam.
W załączniku schemat w pdf
