Witam wszystkich
Od niedawna uczę sie programować uc i mam taki problem.. Wykodziłem sobie programik, który przy pomocy układu PCF8574AP będzie coś wyświetlać na ekraniku LCD 2x16 ze sterownikiem HD44780, program działa prawie dobrze, wyświetla napisy i co tam tylko chce, ale jak odłącze zasilanie i ponownie włączę to na wyświetlacz zostają wyrzucone jakiś losowe śmieci albo pozostaje pusty, dopiero po zresetowaniu megi8 wszystko zaczyna działać poprawnie...
Oto program:
Oraz plik lcd.h:
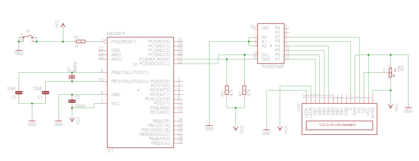
Do mikrokontrolera podpięty jest kwarc 8MHz oraz w pobliżu do linii VCC i GND kondensator 100nF, na linii SCL i SDA sa rezystory 4,7k, układ w całości jest zasilany zasilaczem 5V 450mA.
Wie ktoś dlaczego tak się dzieje?
Z góry dzięki
Oto program:
#define F_CPU 8000000L
#define E 3
#define RS 2
#define LCD_TWI_ADDR 0x70
#include <avr/io.h>
#include <util/delay.h>
#include <util/twi.h>
#include "lcd.h"
char LCD;
void twi_stop() {
TWCR = (1<<TWINT) | (1<<TWSTO) | (1<<TWEN);
while ( !(TWCR & (1<<TWINT)) );
}
void twi_start() {
TWCR = (1<<TWINT) | (1<<TWSTA) | (1<<TWEN);
while ( !(TWCR & (1<<TWINT)) );
}
void twi_write(char data) {
TWDR = data;
TWCR = (1<<TWINT) | (1<<TWEN);
while ( !(TWCR & (1<<TWINT)) );
}
/* Wysoki stan na linii E */
void set_e() {
LCD |= _BV(E);
twi_write(LCD);
}
/* Niski stan na linii E */
void clr_e() {
LCD &= ~_BV(E);
twi_write(LCD);
}
/* Wysoki stan na linii RS */
void set_rs() {
LCD |= _BV(RS);
twi_write(LCD);
}
/* Niski stan na linii RS */
void clr_rs() {
LCD &= ~_BV(RS);
twi_write(LCD);
}
/* Procedura zapisu bajtu danych do wyswietlacza */
void lcd_write( char x ) {
set_e();
LCD = ((LCD & 0x0F) | (x & 0xF0)); /* Pierwsza polowka bajtu */
twi_write(LCD);
clr_e();
set_e();
LCD = ((LCD & 0x0F) | ((x & 0x0F) << 4)); /* Druga polowka bajtu */
twi_write(LCD);
clr_e();
_delay_ms(5);
}
/* Zapis tekstu do wyswietlacza */
void lcd_txt( char * txt ) {
while ( *txt ) {
set_rs();
lcd_write( *txt++ );
}
}
/* Zapis komendy do wyswietlacza */
void lcd_cmd( char x ) {
clr_rs();
lcd_write(x);
}
void lcd_init() {
_delay_ms(15);
twi_start();
twi_write(LCD_TWI_ADDR);
clr_e();
clr_rs();
unsigned char i;
for ( i = 0; i < 3; i++ ) {
set_e();
twi_write(0x03);
clr_e();
_delay_ms(5);
}
set_e();
twi_write(0x02);
clr_e();
_delay_ms(1);
lcd_cmd(HD44780_FUNCTION_SET | HD44780_FONT5x10 | HD44780_TWO_LINE | HD44780_4_BIT);
lcd_cmd(HD44780_DISPLAY_ONOFF | HD44780_DISPLAY_OFF);
lcd_cmd(HD44780_CLEAR);
lcd_cmd(HD44780_ENTRY_MODE | HD44780_EM_SHIFT_CURSOR | HD44780_EM_INCREMENT);
lcd_cmd(HD44780_DISPLAY_ONOFF | HD44780_DISPLAY_ON | HD44780_CURSOR_OFF | HD44780_CURSOR_NOBLINK);
}
int main(void) {
lcd_init();
lcd_txt("Dupa!!");
return 0;
}
Oraz plik lcd.h:
#define HD44780_ENTRY_MODE 0x04
#define HD44780_EM_SHIFT_CURSOR 0
#define HD44780_EM_SHIFT_DISPLAY 1
#define HD44780_EM_DECREMENT 0
#define HD44780_EM_INCREMENT 2
#define HD44780_DISPLAY_ONOFF 0x08
#define HD44780_DISPLAY_OFF 0
#define HD44780_DISPLAY_ON 4
#define HD44780_CURSOR_OFF 0
#define HD44780_CURSOR_ON 2
#define HD44780_CURSOR_NOBLINK 0
#define HD44780_CURSOR_BLINK 1
#define HD44780_DISPLAY_CURSOR_SHIFT 0x10
#define HD44780_SHIFT_CURSOR 0
#define HD44780_SHIFT_DISPLAY 8
#define HD44780_SHIFT_LEFT 0
#define HD44780_SHIFT_RIGHT 4
#define HD44780_FUNCTION_SET 0x20
#define HD44780_FONT5x7 0
#define HD44780_FONT5x10 4
#define HD44780_ONE_LINE 0
#define HD44780_TWO_LINE 8
#define HD44780_4_BIT 0
#define HD44780_8_BIT 16
#define HD44780_CGRAM_SET 0x40
#define HD44780_DDRAM_SET 0x80
#define HD44780_CLEAR 0x01
Do mikrokontrolera podpięty jest kwarc 8MHz oraz w pobliżu do linii VCC i GND kondensator 100nF, na linii SCL i SDA sa rezystory 4,7k, układ w całości jest zasilany zasilaczem 5V 450mA.
Wie ktoś dlaczego tak się dzieje?
Z góry dzięki