logo elektroda
logo elektroda
X
logo elektroda
REKLAMA
REKLAMA
Adblock/uBlockOrigin/AdGuard mogą powodować znikanie niektórych postów z powodu nowej reguły.

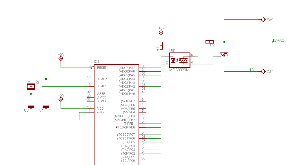
MOC2032 - jakie wartości rezystorów?

rysiek182 05 Sie 2009 14:52 2328 2
REKLAMA
  • #1 6859791
    rysiek182
    Poziom 11  
    Witam, proszę Was drogich forumowiczów. Przymierzam się do zbudowania czegoś takiego, ale nie posiadam wartości tych dwóch rezystorów R1 i R2. Proszę o pomoc, jakie to rezystory. Triak to BT136

    MOC2032 - jakie wartości rezystorów?


    Dziękuję za poświęcony czas
  • REKLAMA
  • #2 6859838
    szwagros
    Poziom 33  
    R1 - 220
    R2 - 390
    Wartości orientacyjne. R2 warto zastąpić dwoma rezystorami po 180 Ohm.

    Pozdrawiam
  • #3 6863018
    rysiek182
    Poziom 11  
    Dziękuję za pomoc
REKLAMA