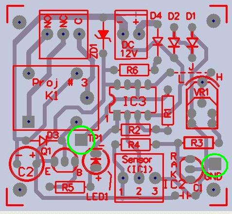
W dzisiejszym "cyfrowym" świecie trudno znaleźć analogowy projekt DIY, mimo że do wielu zadań wcale nie trzeba stosować procesorów. Prezentowane urządzenie to zwyczajny, analogowy termostat z zakresem temperatury od 0 do 100 stopni Celcjusza. Układ LM35 pełni rolę czujnika temperatury który na wyjściu daje napięcie od 0V(0 *C) do 1000mV (100 *C). Precyzyjne źródło napięcia TL431 zapewnia napięcie odniesienia dla komparatora, porównującego je z napięciem wyjścia czujnika i włączającego przekaźnik. Układ jest bardzo prosty, więc może go zmontować każdy początkujący elektronik. Na stronie projektu można znaleźć pełną dokumentację.
Źródło
Fajne? Ranking DIY

