Witam, od razu się przyznam, że dopiero raczkuje tworząc własne programy dla mikrokontrolerów, dlatego pytam:
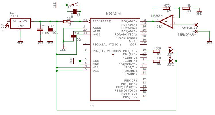
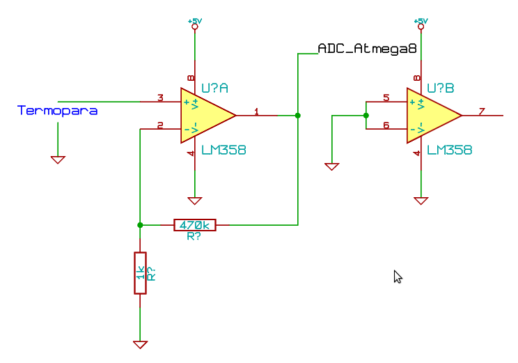
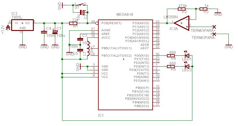
jak obsłużyć termoparę (J) przez Amtega8 (wiem, że ma wbudowany przetwornik ADC), chodzi mi o jakiś prosty przykład, na którym mógłbym się wzorować-uczyć, może być w C jak i w Bascomie.
Chcę by program po prostu odczytywał temp. z termopary i wykonywał instrukcję x do ustalonej temperatury oraz instrukcję y po przekroczeniu tej temperatury.
jak obsłużyć termoparę (J) przez Amtega8 (wiem, że ma wbudowany przetwornik ADC), chodzi mi o jakiś prosty przykład, na którym mógłbym się wzorować-uczyć, może być w C jak i w Bascomie.
Chcę by program po prostu odczytywał temp. z termopary i wykonywał instrukcję x do ustalonej temperatury oraz instrukcję y po przekroczeniu tej temperatury.
