logo elektroda
logo elektroda
X
logo elektroda
REKLAMA
REKLAMA
Adblock/uBlockOrigin/AdGuard mogą powodować znikanie niektórych postów z powodu nowej reguły.

[atmega8]Odbiornik RC5 + tuner radiowy

alex512 19 Sie 2009 13:28 2005 3
REKLAMA
  • #1 6909463
    alex512
    Poziom 15  
    Witam.

    Napisałem program jednokanałowego odbiornika RC5, wszystko w miarę fajnie działa, ale utknąłem na schemacie elektrycznym.
    Docelowo układ będzie zamontowany w tunerze i z tego tunera będzie też sterowany za pomocą dwóch przycisków.
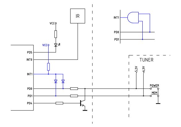
    Czy schemat który przedstawiłem (część niebieska) będzie spełniać swoje zadanie? Czy wersja z diodami będzie wystarczająca, czy potrzebna będzie bramka? Czy cały układ nie będzie wprowadzał zakłóceń do tunera?

    [atmega8]Odbiornik RC5 + tuner radiowy

    Mam też mały problem z samym odbiornikiem IR, może tu ktoś coś poradzi.
  • REKLAMA
  • #2 6910698
    michalko12
    Specjalista - Mikrokontrolery
    Trochę dziwny ten schemat, napięcia 5,2V i 6,3V zwierane do masy, co to za napięcia? Układ może nie działać w zależności od tego jakie rezystory dasz. A jeśli chciałbyś dać bramkę nie nie AND tylko OR.
  • REKLAMA
  • #4 6912055
    alex512
    Poziom 15  
    Witam o poranku

    Ten tuner to technisc jest. Planuję się między innymi w piąć w miejsca oznaczone na schemacie.

    Odnośnie oporników to dałem do PD0 i PD1 żeby portów nie uszkodzić.
    Ogólna koncepcja w tym miejscu jest taka, że wciśnięcie któregokolwiek z przycisków ma wywołać INT1. Ale po przeczytaniu
    michalko12 napisał:
    A jeśli chciałbyś dać bramkę nie nie AND tylko OR.

    Przypomniałem sobie, że napięcie na przycisku mem jest najprawdopodobniej tylko w czasie pracy tunera więc takie podłączenie mija się z celem.
    Potrzebne będzie jeszcze wykrywanie kiedy tuner jest włączony, a kiedy wyłączony.


    Jeszcze mam problem jak zasilić cały układ żeby nie zrobić krzywdy tunerowi. Najbezpieczniej jest się podłączyć zaraz za transformatorem, najprościej podkraść z tych 6,3V - zasila odbiornik podczerwieni radia. Ale zaranie nie miałem czasu dokładnie się przyjrzeć.

    Dodano po 11 [minuty]:

    Jeszcze jedno. Kiedy radio jest wyłączone na przycisku mem panuje najprawdopodobniej stan nieokreślony, więc podciągnięcie do VCC między rezystorem a diodą powinno rozwiązać problem.
REKLAMA