Witam , tak jak w temacie chciałbym prosić o pomoc w konfiguracji zasilania , tego zestawu . Chodzi mi głównie o to by dobrać wartości bezpieczników i przekroje kabli w stosunku do możliwości zestawu.Ewentualne uwagi będą mile widziane ( nie chce się podpalić ;/)
Dysponuje takim, a nie innym sprzętem , więc proszę się nie wyżywać
Dane:
2D - dwu drożne
3D trzy drożne
TW - tweeter
sub - sub
WZm Jbl monoblock [ 200W RMS]
Wzm pioneer [4x 45W RMS]
Sub JBL [250W RMS]
2D Carpower [60W RMS]
TW Voice Kraft [150W max]
3D Mtx [80W RMS]
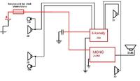
Obraz przedstawia połączenie zestawu wg mnie , 4 głośniki z przodu w drzwiach , 2 x owale - półka , sub w bagażniku.Rozdzielacz napiecia.Z góry dziękuje

Dysponuje takim, a nie innym sprzętem , więc proszę się nie wyżywać
Dane:
2D - dwu drożne
3D trzy drożne
TW - tweeter
sub - sub
WZm Jbl monoblock [ 200W RMS]
Wzm pioneer [4x 45W RMS]
Sub JBL [250W RMS]
2D Carpower [60W RMS]
TW Voice Kraft [150W max]
3D Mtx [80W RMS]
Obraz przedstawia połączenie zestawu wg mnie , 4 głośniki z przodu w drzwiach , 2 x owale - półka , sub w bagażniku.Rozdzielacz napiecia.Z góry dziękuje


