logo elektroda
logo elektroda
X
logo elektroda
REKLAMA
REKLAMA
Adblock/uBlockOrigin/AdGuard mogą powodować znikanie niektórych postów z powodu nowej reguły.

Atmega8 - obrotomierz

cichy999 20 Sie 2009 17:45 5284 0
REKLAMA
  • #1 6914056
    cichy999
    Poziom 20  
    Witam!!!

    Mam problem z obrotomierzem.
    Zastosowałem się do schematu ze strony http://www.portalnaukowy.republika.pl/obrotomierz.htm

    Tylko że zastosowałem procek Atmega8 i czujnik TLE4945L

    
    $regfile = "m8def.DAT"                                      
    $crystal = 8000000                                          
    
    Config Lcdpin = Pin , Db4 = Portb.0 , Db5 = Portb.1 , Db6 = Portb.2 , Db7 = Portb.3 , E = Portb.4 , Rs = Portb.5
    
    Config Lcd = 16 * 2
    
    Deflcdchar 0 , 28 , 28 , 28 , 28 , 28 , 28 , 28 , 28        ' replace ? with number (0-7)
    Deflcdchar 1 , 31 , 31 , 31 , 31 , 31 , 31 , 31 , 31        ' replace ? with number (0-7)
    
    
    ' Miernik prędko?ci obrotowej
    'licznikiem 0...65535 jest Timer1
    Dim Wynik As Long
    Dim Wynik2 As Long
    Dim Czas As Long
    
    Config Timer1 = Counter , Edge = Rising                     
    Cls : Lcd "Obrotomierz" : Wait 1                           
    
    
    Cls
    Do
                                                           
       Timer1 = 0                                            
       Start Timer1                                            
       Wait 1                                                  
       Stop Timer1
       Czas = Czas + 1
                                          
       Wynik = Timer1 * 60                                      
       If Wynik > Wynik2 Then
       Wynik2 = Wynik
    
        End If
                                                   
       Locate 1 , 1
       Lcd ; Wynik ; " obr    " ;                              
       Locate 1 , 10
    
       Lcd ; Wynik2 ; "Max     "
    
       Cursor Off                                            
    Loop  



    Jak zamocowałem magnes na wentylatorku to wszystko śmiga ładnie tz. mierzy obroty.

    Teraz chciałem to zastosować w samochodzie ( golf II) i odłączyłem czujnik magnetyczny(TLE4945L) i podłączyłem do czujnika halla w aparacie zapłonowym.

    Zastosowałem opornik 1K i diodę 3,3v

    Tylko niestety jakieś błedne dane mi wychodzą ( tz na wolnych obrotach raz jest 700 raz 800 a raz 1000).
    Może potrzebny jest jakiś filtr do tego podłączenia.

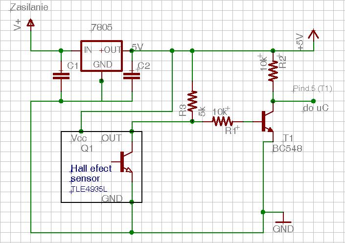
    Schemat podłączenia


    Atmega8 - obrotomierz

    Jak to można inaczej obejść??

    Jeżeli uważacie że problem jest banalny nie krzyczcie na mnie odrazu - dopiero zaczunam zabawę z Uc.

    Pozdro

    Dodałem znaczniki [code].
    Proszę o nich nie zapominać na przyszłość.
    [zumek]




    Zastosowałem ten schemat podłączenia i troszkę pomogło
    tz obroty wachają się od 900 do 1080

    Atmega8 - obrotomierz

    Z tego schematu nie mam stabilizatora i zamiast hall efect sensor podłączyłem (out) do czujnika halla od przerywacza.

    Pomiar timera zmiejszyłem do 200ms.
  • REKLAMA
REKLAMA