logo elektroda
logo elektroda
X
logo elektroda
REKLAMA
REKLAMA
Adblock/uBlockOrigin/AdGuard mogą powodować znikanie niektórych postów z powodu nowej reguły.

Obsługa pamięci SD Atmega 128

Piter_K 29 Sie 2009 17:24 4404 2
REKLAMA
  • #1 6957711
    Piter_K
    Poziom 11  
    Witam

    Ok kilku dni walczę by zapisać za pomocą Atmegi 128 cosik w pamięci SD, w formacie fat32. Korzystam z dwóch bardzo ciekawych bibliotek

    1. By CC Dharmani Link
    2. By Roland-riegel Link

    Pamięci SD się inicjują, mogę odczytywać pliki zapisane na nich lecz gdy chce coś zapisać jest error. Powyższe biblioteki są dobre na 100% bo wielu innym ludkom działają. Mam prośbę, jeśli ktoś mógłby sprawdzić moją przeróbkę bibliotek na Atmege 128 ( w załączniku) . Wystarczy podpiąć Atmege za pomocą UARTA do kompa, w Hyperterminalu ustawic 9600 lub 19200 bodow , wyskakuje menu gdzie już możemy bawić się obsługa pamięci SD.

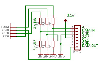
    pamięć SD podpięta jest do procka wedle schematu
    Obsługa pamięci SD Atmega 128

    Bawiłem się pamięciami SD : 256MB Medion, 1GB Kingston, 1GB Pretec. Karty są w trybie unlocked ( taki mały żółty suwak przy każdej z pamięci)
    Powyższe karty przy użyciu którejkolwiek z powyższych bibliotek mogę odczytać lecz nic zapisać :(

    Moje środowisko
    Atmega128 16MHz, WinAVR-20090313, AVR Studio 4.14

    W sieci jest jeszcze bilbioteka Elem-Chana Link działa ona podobno bardzo dobrze z pamięciami MMC, lecz z SD są problemy, mi nie udało się odpalić.

    Mam nadzieję ,ze powyższe informacje komuś się przydadzą oraz pomożecie :)
    Pozdr =/\=
    Załączniki:
  • REKLAMA
  • #2 6958143
    Tranzystor_1992
    Poziom 16  
    Sprawa pierwsza to jeżeli chcesz, żeby Ci ktoś pomógł to zlikwiduj prowizję...
    Jeśli chodzi o karty SD, to miałem do czynienia z nimi pod LPC2148. Nie miałem, żadnych problemów z zapisem. Pisząc kod korzystałem z książki "Karty SD/MMC w systemach mikroprocesorowych" Tomasza Jabłońskiego (wyd. BTC). Jeżeli pomógłby Ci w czymś kod napisany pod LPC2148 w C obsługujący zapis i odczyt na kartę SD/MMC to mogę Ci podesłać kod.
    Chętnie bym również zajrzał do pliku, który napisałeś i sprawdził gdzie jest błąd, jednak prowizja mnie odstrasza :)

    Pozdrawiam ;)
  • #3 6958816
    maly_elektronik
    Poziom 23  
    Jeżeli nie chcesz się bawić w pisanie własnej obsługi karty SD i implementacją FAT32 to spróbuj biblioteki FatFs :)
    P.S Jednak jeżeli chcesz spróbować własnych sił w pisaniu tego wszystkiego to służę pomocą :)

    Pozdrawiam maly_elektronik
REKLAMA