Witam. Postanowiłem zrobić prosty sterownik 2 silników, pod ręką miałem tylko atmege i bascoma, ze względu na to że dawno się tym nie bawiłem mam kilka pytań, o których później...
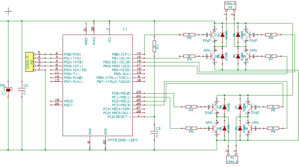
Tu jest schemat:
a tu kod:
Zasada działania ma być prosta... Do gniazda po lewej stronie conn5 podpięte są 4 przyciski zwierające te piny do masy. podanie masy na pind.0 powinno skutkować załączeniem się 1 i 6 tranzystora. Podanie masy na pind.1 powinno skutkować uruchomieniem się 2 i 5 tranzystora... itd... ale z tego co się orientuję to po puszczeniu przycisku to stany na wyjściach się "zapamiętują" i zostają... a ja chce żeby po puszczeniu danego przycisku stan na portach b i c wracał do wcześniej zadeklarowanego...
Teraz pytania:
1. Czy schemat jest mniej więcej dobry?
2. Czy aby osiągnąć swój cel mam zastosować instrukcje waitms?
3. Czy jest inny sposób żeby uzyskać zamierzony cel?
4. Czy mój tok myślenia jest do bani i koncepcja nie ma racji bytu...
Tu jest schemat:
a tu kod:
$regfile = "m8def.dat" 'Konfiguracja modelu mikrokontrolera. (ATmega8)
$crystal = 1000000 'Konfiguracja Częstotliwości taktowania procesora. (1MHz)
Config Portb = Output
Portb = &B11110101
Config Portc = Output
Portc = &B1110101
Config Portd = Input
Portd = &B11111111
Do
If Pind.0 = 0 Then Portb = &B11110011 '1 i 6 tranzystor on
If Pind.1 = 0 Then Portb = &B11111100 '2 i 5 tranzystor on
If Pind.2 = 0 Then Portc = &B1110011 '3 i 8 tranzystor on
If Pind.4 = 0 Then Portc = &B1111100 '4 i 7 tranzystor onZasada działania ma być prosta... Do gniazda po lewej stronie conn5 podpięte są 4 przyciski zwierające te piny do masy. podanie masy na pind.0 powinno skutkować załączeniem się 1 i 6 tranzystora. Podanie masy na pind.1 powinno skutkować uruchomieniem się 2 i 5 tranzystora... itd... ale z tego co się orientuję to po puszczeniu przycisku to stany na wyjściach się "zapamiętują" i zostają... a ja chce żeby po puszczeniu danego przycisku stan na portach b i c wracał do wcześniej zadeklarowanego...
Teraz pytania:
1. Czy schemat jest mniej więcej dobry?
2. Czy aby osiągnąć swój cel mam zastosować instrukcje waitms?
3. Czy jest inny sposób żeby uzyskać zamierzony cel?
4. Czy mój tok myślenia jest do bani i koncepcja nie ma racji bytu...