Witam,
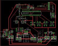
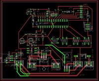
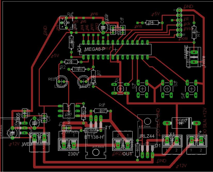
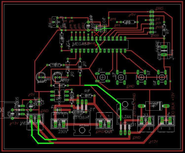
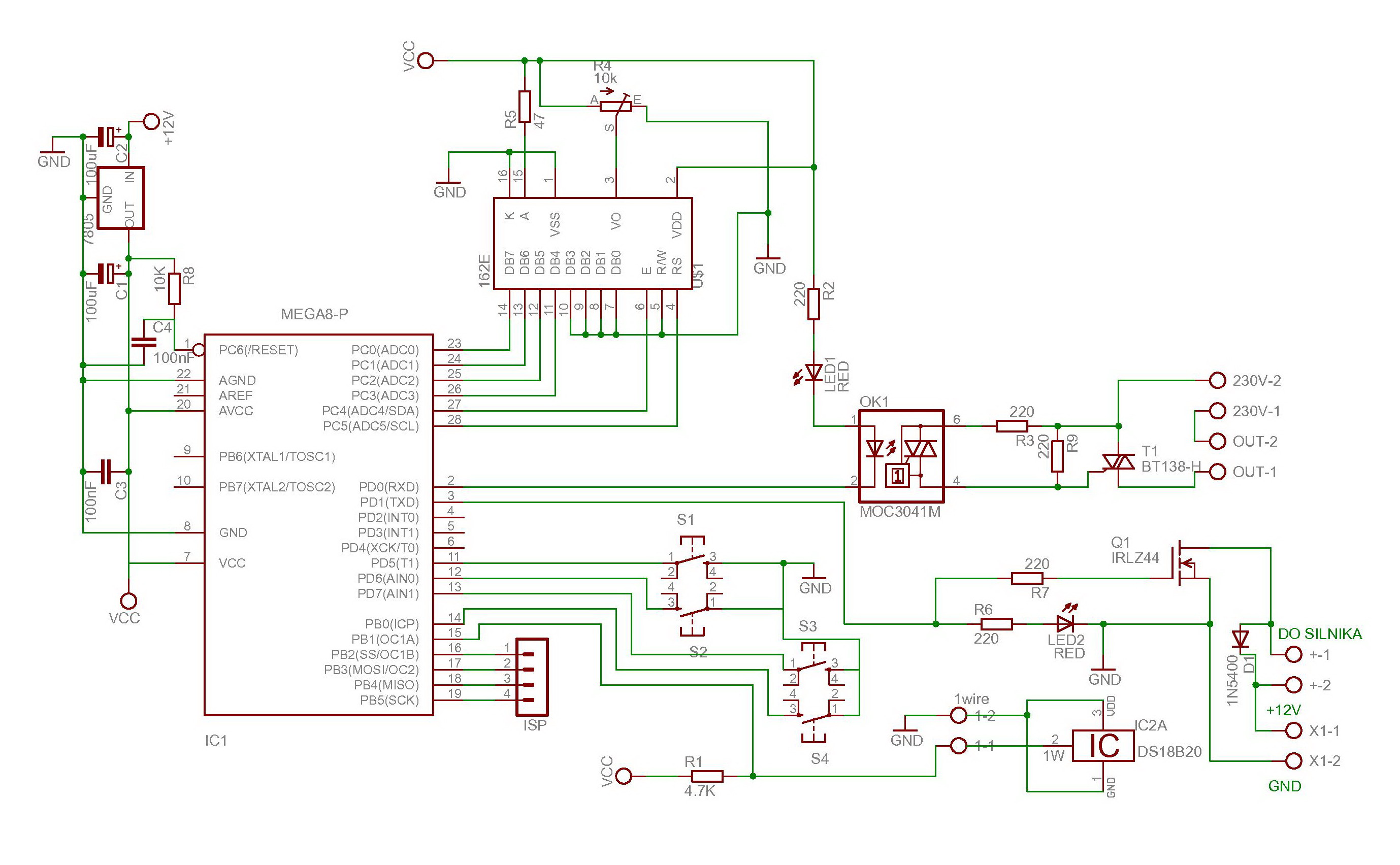
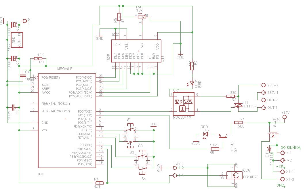
Proszę o sprawdzenie schematu. Jest to programowalny regulator temperatury, który steruje grzałką 2kW poprzez triak BT138 oraz silnikiem 12VDC (np. takim od wycieraczek samochodowych) napędzającym mieszadło. Pomiar temperatury przez DS18B20. Do tego wyświetlacz LCD 4x16 lub 4x20.
Zadaniem regulatora będzie regulacja temperatury zgodnie z odpowiednim programem - zmiana wartości zadanej w czasie - 15 kroków w cyklu "grzanie - przerwa - grzanie - przerwa". Być może dojdzie regulacja mocy, prędkość podgrzewania ma wynosić 1 °C/min.
Dzięki za pomoc.
![[ATmega8] programowalny regulator temperatury [ATmega8] programowalny regulator temperatury](https://obrazki.elektroda.pl/69_1252669990_thumb.jpg)
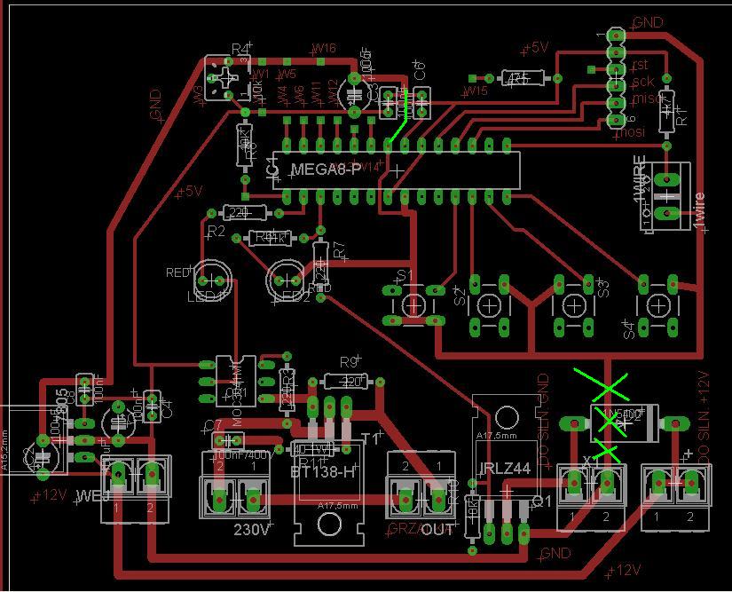
Proszę o sprawdzenie schematu. Jest to programowalny regulator temperatury, który steruje grzałką 2kW poprzez triak BT138 oraz silnikiem 12VDC (np. takim od wycieraczek samochodowych) napędzającym mieszadło. Pomiar temperatury przez DS18B20. Do tego wyświetlacz LCD 4x16 lub 4x20.
Zadaniem regulatora będzie regulacja temperatury zgodnie z odpowiednim programem - zmiana wartości zadanej w czasie - 15 kroków w cyklu "grzanie - przerwa - grzanie - przerwa". Być może dojdzie regulacja mocy, prędkość podgrzewania ma wynosić 1 °C/min.
Dzięki za pomoc.
