logo elektroda
logo elektroda
X
logo elektroda
REKLAMA
REKLAMA
Adblock/uBlockOrigin/AdGuard mogą powodować znikanie niektórych postów z powodu nowej reguły.

PCF8574 inna alternatywna wersja ??

Mateusz.K 22 Wrz 2009 23:55 3326 9
REKLAMA
  • #1 7047735
    Mateusz.K
    Poziom 10  
    Witam.

    Poszukuję pomocy. Zrobiłem bardzo poważny błąd projektowy, czy jest ktoś mi w stanie pomóc? Chodzi o inna alternatywna wersję dla pcf8574 z identycznymi wyprowadzeniami z tym żeby miał wyższy prąd wyjściowy przy stanie wysokim.
    Proszę o wyrozumiałość i radę. Czy istnieje jakiś inny driver? płytka jest już gotowa więc zmiana nie wchodzi w grę.

    PCF8574 inna alternatywna wersja ??

    wydajność prądowa 25mA w stanie niskim.... a potrzebuje w stanie wysokim
    PCF8574 inna alternatywna wersja ??


    PCF8574 inna alternatywna wersja ??[/code]
  • REKLAMA
  • #2 7049177
    tmf
    VIP Zasłużony dla elektroda
    Moze wcale nie potrzebujesz innego ukladu. Te podane prady odnosza sie do sytuacji kiedy na wyjsciu potrzebujesz zdefiniowane napiecia, czyli w stanie wysokim napiecie na pinie ma byc wieksze niz 0,7Vcc. Poniewaz jak widze planujesz zastosowac ten uklad do sterowania transoptora to nizsze napiecie na pinie (wiekszy prad) ci nie przeszkadza. Druga sprawa - na pewno do sterowania diody transoptora potrzebujesz az 25mA? Nawet jesli to moze poszukaj czulszego transoptora. Spokojnie znajdziesz cos co otworzy tranzystor przy pradzie diody 1mA.
  • #3 7050259
    kordirko
    Poziom 22  
    Robisz tak:
    - kupujesz złącze DIP/IDC16, znajdziesz je np. tutaj: http://www.nikomp.com.pl/cgibin/shop?show=ZPP00#NAME
    wygląda ono z grubsza tak: http://www.nikomp.com.pl/opisy/ZP000/ZPP00.htm

    - do tego dokupujesz odpowiednią taśmę
    - złącze pasuje rozmiarami do podstawki DIP-16, więc wciskasz je do tej podstawki DIP na oryginalnej płytce, ewentualnie można je też wlutować, a taśmę przylutowujesz/łączysz z inną malutką płytką (trzeba tę płytkę zaprojektować), na której robisz układ "symulujący" twój scalak, ale o odpowiednich parametrach (np. może to być twój oryginalny PCF + tranzystory na wyjściach). Malutką płytkę gdzieś tam upchniesz w obudowie (np. na klej albo na śrubkę).

    Rozwiązanie może mało eleganckie, ale lepsze niż wyrzucenie 100 gotowych płytek do kosza ;)
  • REKLAMA
  • #4 7050602
    hose2
    Poziom 17  
    Witam

    Proponuję podwiesić do zasilania wyjścia PCF rezystorami. Prąd max wyjścia to 25mA
    (ta wartość Cię nie ogranicza), prąd max płynący przez końcówki zasilające to 100mA
    (to natomiast jest ważne). Masz 8 portów, więc 100mA / 8 = 12,5mA (mniej niż max 25mA każdego portu).
    Zakładając po cichu, że port w stanie niskim (przy wpływającym do niego prądzie 12,5mA)
    będzie się trochę opierał i napięcie na nim występujące to ok. 1V masz:
    R = U / I,
    (5V - 1V) / 12,5mA = 4V / 12,5mA = 320Ω (najbliższa wartość szeregu to 330Ω)
    Takiej wartości rezystory zastosuj dla każdego portu.

    Pozdrawiam
  • #5 7052515
    janbernat
    Poziom 38  
    PCF8574 ma wyjście w zasadzie "otwarty kolektor".
    Czyli można też tak:
    1.Przeciąć ścieżki łączące pin3 transoptorów z masą.
    2.Wylutować oporniki łączące PCF z transoptorem od strony PCF.
    3.Połączyć kynarem wyjścia PCF z końcówkami nr 3 transoptorów(z jednej strony mamy wolne pola lutownicze po wylutowanych jednostronnie opornikach-przy transoptorach można dolutować prosto do nóżek).
    4.Oporniki wylutowane od strony PCF a przylutowane od strony transoptorów "zadzieramy" do góry, łączymy razem i podłączamy do + zasilania.
    5.Należy pamiętać że teraz stan niski na wyjściu PCF załączy transoptory- ale to tylko zmiana w programie.

    I w ogóle należy pamiętać że procesory, PCF itp. mają większą wydajność w stanie niskim (sink- czyli po polsku "zlew").
    One wtedy zwierają prąd z zewnątrz do masy.
  • REKLAMA
  • #6 7167733
    Pawel1812
    Poziom 26  
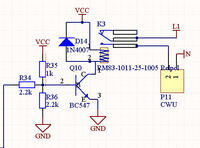
    Czy to oznacza, że w układzie przedstawionym przez kolegę PCF nie jest w stanie załączyć zwykłego tranzystora bipolarnego? Prąd bazy BC547 dla Ic 100mA wynosi 1mA? Jeśli tak, to chyba niejeden popełnił tak głupi błąd.

    Czy ten układ jest w związku z tym błędny oprócz tego, że brakuje zasilania przekaźnika nad diodą?
    PCF8574 inna alternatywna wersja ??

    Rzeczywiście, z konstrukcji portu PCFa wynika to ograniczenie. Dobrze, że trafiłem na ten temat... Tylko jak teraz projektowany przeze mnie układ sterowania przekaźnikiem rozwiązać poprawnie?
  • REKLAMA
  • #7 7167825
    Konto nie istnieje
    Poziom 1  
  • #8 7175525
    Pawel1812
    Poziom 26  
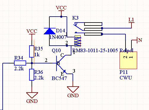
    Czy tak to powinno wyglądać - wolny koniec idzie prosto do PCFa.

    PCF8574 inna alternatywna wersja ??
  • #9 7175657
    Konto nie istnieje
    Poziom 1  
  • #10 7188142
    Pawel1812
    Poziom 26  
    Choć już na płytce zastosowałem takie rozwiązanie jak kolega zaproponował, to zastanawiam się, czy w tym konkretnym wypadku nie byłoby zasadne zastosowanie tranzystora mosfet nie obciążającego wyjścia PCFa, którego prąd w stanie wysokim jest na poziomie mikroamperów?
    Czy tak mały prąd nie sugeruje jednak tranzystora mosfet? Ewentualnie bufora CMOS?
REKLAMA