Witam!
(jeśli zły dział, to proszę o przeniesienie)
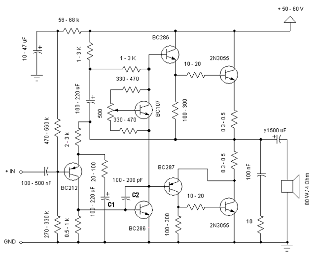
Pozwoliłem sobie trochę przerobić schemat ten oto wzmacniacz:
na trochę mocniejszy, poprzez zastosowanie zasilania symetrycznego, ale tylko do tranzystorów końcowych (2n3055 + 2sa1205). Tylko trapi mnie czy nie za duże napięcie dla 2sa1205 (Vceo -50v). Zwracajcie uwagę na wszystkie elementy. każdy komentarz mile widziany!

(jeśli zły dział, to proszę o przeniesienie)
Pozwoliłem sobie trochę przerobić schemat ten oto wzmacniacz:
na trochę mocniejszy, poprzez zastosowanie zasilania symetrycznego, ale tylko do tranzystorów końcowych (2n3055 + 2sa1205). Tylko trapi mnie czy nie za duże napięcie dla 2sa1205 (Vceo -50v). Zwracajcie uwagę na wszystkie elementy. każdy komentarz mile widziany!