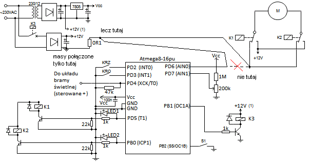
Mam zbudowany układ na podstawie atmega8 obsługujący bramę przesuwną. Atmega uruchamia jeden z dwóch przekaźników powodując uruchomienie silnika prądu stałego w jednym kierunku obrotów bądź drugim. Układ działa tak jak należy na "sucho" czyli na biurku poskładany, nie podłączony do silnika. Ale gdy już układ jest na swoim miejscu to chwile po uruchomieniu silnika (czasem jest to mniej niż pół sekundy) atmega chyba się resetuje, bo wraca do poprzedniego stanu. Jeden z przewodów zasilających silnik jest poprowadzony pod płytką drukowaną, w miejscu gdzie jest uC. Przez przewód płynie ok 2 - 3A. Dodam, że - nie ma różnicy czy pod nóżke reset podłącze +5V przez rezystor 49kOm czy zostawie w powietrzu, przy nóżce mam podłączony do masy kondensatorek 100n, układ jest stabilizowany przez 7805, przed którym jest +12V i elektrolit 470uF. Przekaźniki są zasilane z punktu przed 7805 (+12V + elektrolit).
Co zrobić?
Co zrobić?
