logo elektroda
logo elektroda
X
logo elektroda
REKLAMA
REKLAMA
Adblock/uBlockOrigin/AdGuard mogą powodować znikanie niektórych postów z powodu nowej reguły.

pilot ir rc5 na atmega8 - kilka pytań

naelektryzowany 03 Paź 2009 18:16 5280 6
REKLAMA
  • #1 7086709
    naelektryzowany
    Poziom 17  
    Witam
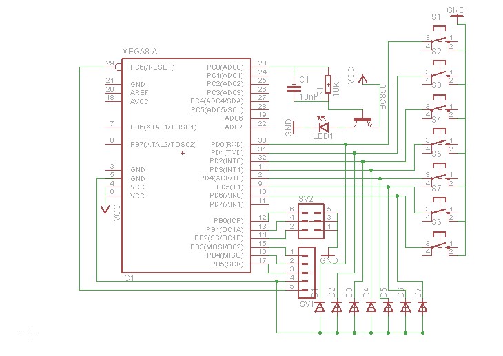
    Wpadłem na pomysł budowy pilota uniwersalnego w którym adres pod który miałaby być wysyłana komenda zmieniałoby się zworką.
    Chciałem też aby pilot włączał się tylko na czas przyciskania przycisku dlatego zamierzam wykorzystać diody łączące każdy przycisk z gnd układu mam dużo diód zenera 5v1 w smd i zamierzam ich użyć.
    Dla jasności moich myśli zamieszczam schemat tak na szybko:
    pilot ir rc5 na atmega8 - kilka pytań
    Mam wobec tego kilka pytań:
    1. Czy przy diodzie led ir muszę zastosować rezystor (mały koło 10-15ohm)
    2.Nigdy nie stosowałem atmegi 8 w smd i mam pytanie odnośnie zasilania otóż układ posiada kilka pinów gnd i vcc czy mogę podpiąć pod dowolny?
    3.Czy diody zenera sprawdzą się w tym przypadku?
    4.zastanawiam się czy nie użyć kondensatora (jakiegoś elektrolita) przy zasilaniu układu, Bo nie wiem czy jak ktoś za krótko przytrzyma przycisk to czy układ zdąży wysłać komendę rc5
    5. Czy schemat jest poprawny / nie zawiera błędów?
    6. Program do atmegi zamierzam napisać w bascomie i mam pytacie czy dla tej wersji będzie to musiało być aż 21 kombinacji tych kilku linijek kodu dla każdego przycisku i założenia zworki? Czy da się to jakoś skrócić i czy jeśli nie to czy zmieści się to w at emedze bo zamierzam zrobić pilota kilkunasto przyciskowego.

    I przepraszam diody przy zasilaniu umieściłem chyba odwrotnie.

    Dziękuje
  • REKLAMA
  • Pomocny post
    #2 7086811
    mirekk36
    Poziom 42  
    Witam,

    ad.1) .... a dioda IR to aż tak bardzo się różni od diody LED? czy może twoja ma wbudowany jakiś rezystor w swojej strukturze??? - tak samo jak dla diod LED i tu dobiera się rezystory

    ad.2) ... wystarczy co nieco poczytać elektrodę ile już było takich śmiałków ;) którzy się wciąż dopytują czy trzeba do wszystkich wyprowadzeń dołączać VCC i GND ???? skoro procek działa gdy się tylko do jednej pary podłączy zasilanie ...... i zawsze pada odpowiedź - TAK bezwzględnie trzeba wszystkie nogi zasilania podłączać i dawać przy nich kondensatory 100nF - a przynajmniej jeden kondensator 100nF oraz jeden elektrolicik jakiś mały - bez tego - zawsze się później ludziska dziwią dlaczego im procek szwankuje

    ad.3) .... to już jakaś fantasmagoria, żeby dawać diody zenera w takim przypadku - zwykłe diody najlepiej shottky o niskim spadku napięcia - to tak - no ale jak spojrzałem na schemat to w ogóle nie wiem do czego ci te diody - coś chyba ci się w ogóle pokiełbasiło z ich podłączaniem i nie chodzi wcale o to że są odwrotnie podłączone.

    ad.4) .... PEWNIE że trzeba użyć - pisałem wyżej dlaczego - ale on nie ma nic wspólnego czy procek zdąży wysłać czy nie kod RC5 - to raczej jakiś dziwny pomysł albo czegoś nie zrozumiałem


    ad.5) .... zawiera błędy - była mowa wyżej - brak kondensatorów przy zasilaniu, dziwnie - nie wiedzieć po co podłączone te diody (może wyjaśnij dokładniej o co ci chodziło z tymi diodami - żeby procek działał tylko w czasie naciśnięcia przycisku)

    ad.6) .... kod można napisać na milion sposobów - ale jeśli chodzi o ATmega8 to trzeba by się było "bardzo postarać" ;) żeby zapchać pamieć FLASH pisząc takiego pilota. Taki kod spokojnie zmieściłby się w ATtiny jakimś

    .... na zakończenie - może kolega włączałby sprawdzanie pisowni (klawisz) i poprawiał błędy ortograficzne , które walą po oczach jak nie wiem co - ok? Plus poprawił te powyżej.
  • REKLAMA
  • #3 7086944
    naelektryzowany
    Poziom 17  
    Z tymi diodami chodziło mi o to żeby przyciskając przycisk dawać gnd do odpowiedniego pinu i jednocześnie zasilać go. (tylko w tym czasie kiedy się przytrzymuje przycisk) bez diód przyciskając przycisk układ dostawałby gnd na każdym pinie pod które są podpięte switche.

    To z kodem chodziło mi o to że bascom DEMO ma ograniczenie ilości danych wgranych do układu.

    A ten kondensator to po to że jakby ktoś zbyt szybko puścił przycisk to żeby on podtrzymał chwilowo napięcie (bo jak wyżej napisałem układ miałby wyłączać się po puszczeniu przycisku)

    Dziękuje
  • REKLAMA
  • Pomocny post
    #4 7087047
    mirekk36
    Poziom 42  
    Ten pomysł z takim wykorzytaniem diod wydaje mi się bardzo mało szczęśliwy - tym bardziej, że nie będziesz miał na procku 0V tylko tyle co na spadku napięcia na diodzie a w tym momencie na wejście portu będzie podawane dla procka niższe napięcie niż jego GND ...

    Diody to można byłoby próbować zastosować do wybudzania procka ze stanu uśpienia którymś z przerwań INTx - ale można równie dobrze wybudzać przerwaniami PCINT - tyle , że w Bascomie to trzeba troszkę zakombinować żeby skorzystać z PCINT

    Co do objętości kodu - to zdaje się że DEMO Bascoma pozwala na generowanie 4kb kodu więc jeszcze raz powtórzę - że napisanie takiego kodu to przysłowiowych kilka linijek

    Dodano po 4 [minuty]:

    spójrz sobie na schemat pilota wieloklwiszowego - wybudzanego właśnie za pomocą przerwań tak jak się należy ....

    https://www.elektroda.pl/rtvforum/topic1139494.html

    tzn można to zrobić także nieco inaczej przy pomocy diod ale zasada powinna być taka - że gdy żaden przycisk jest nie wciśnięty to procek jest w stanie SLEEP (uśpienia) i pobiera sobie jakiś tam super mały prąd. Dzięki temu może działać na małej bateryjce np 3V i baaardzo długo cały układ będzie żył na tej bateryjce

    zobacz sobie - ten pilot w tym linku który podałem - spójrz na datę kiedy był zrobiony - a do dzisiaj go użytkuję i ciągle działa bardzo poprawnie
  • REKLAMA
  • #5 7087466
    naelektryzowany
    Poziom 17  
    Nie znam jeszcze całego języka basc dla avr i to co mi mówisz to dla mnie czarna magia. Mam więc jeszcze jedno pytanie czy dałoby się jakoś zrobić tak żeby układ był zasilany tylko podczas przyciskania przycisku? A i jeszcze jedno czy tranzystor przy diodzie może być (z karty katalogowej wynika, że tak).

    Dziękuje
  • Pomocny post
    #6 7087493
    Konto nie istnieje
    Poziom 1  
  • #7 7087657
    naelektryzowany
    Poziom 17  
    Czasu mam dużo to pokombinuje na, na razie nie w smd.
    Dziękuje wszystkim jakby dla mnie było coś nie jasne to jeszcze napiszę.
REKLAMA