logo elektroda
logo elektroda
X
logo elektroda
REKLAMA
REKLAMA
Adblock/uBlockOrigin/AdGuard mogą powodować znikanie niektórych postów z powodu nowej reguły.

Dyskretny przedwzmacniacz hi-fi

emaker 05 Paź 2009 19:24 5514 3
REKLAMA
  • Dyskretny przedwzmacniacz hi-fi
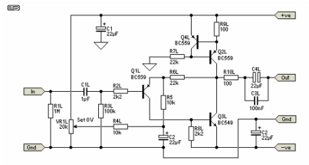
    Przedwzmacniacz ten posiada bardzo niski poziom szumów własnych oraz zniekształceń. Pasmo przenoszenia pokrywa zakres częstotliwości od 10 Hz do 100 kHz przy spadku -0,1 dB. Charakteryzuje się również bardzo dobrym przenoszeniem przebiegów prostokątnych, nawet dla częstotliwości 100 kHz, co świadczy o dużej stabilności, także dla sygnałów szybkozmiennych. Maksymalne napięcie wyjściowe wynosi 10 V, a minimalne obciążenie nie powinno być niższe niż 3 kΩ. Układ pracuje przy symetrycznym napięciu zasilania +/- 15 V, które powinno charakteryzować się jak najniższym poziomem szumów. Powyższy schemat przedstawia jeden kanał przedwzmacniacza. Tranzystory Q2 i Q4 stanowią źródło prądowe o wydajności około 7 mA, zapewniające duże i liniowe wzmocnienie tranzystora Q3. Moc na tych elementach nie przekracza 100 mW, zatem nie wydziela się na nich duża ilość ciepła. Sprzężenie zwrotne dla składowej zmiennej zrealizowano na rezystorze R6, który wraz z rezystorem R5 decydują o głębokości sprzężenia. Potencjometr VR1 użyto do regulacji napięcia na kolektorach tranzystorów Q2 i Q3. Trymerem tym regulujemy aż do uzyskania napięcia jak najbliższemu 0 V (mierzonego za rezystorem R10). Pomimo symetrycznego zasilania, zaleca się zastosowanie kondensatorów blokujących składową stałą – w tym przypadku jest to kondensator bipolarny C4 zbocznikowany kondensatorem C3. Wzmocnienie napięciowe wynosi 10 dB i jego wartość ustala się poprzez zmianę wartości rezystora R5 (zwiększeniu wartości towarzyszy zmniejszenie wzmocnienia i odwrotnie). Napięcie znamionowe wszystkich kondensatorów powinno wynosić 25 V.

    Źródło: http://sound.westhost.com/project37a.htm

    Fajne? Ranking DIY
    O autorze
    emaker
    Poziom 12  
    Offline 
    Specjalizuje się w: elektroakustyka, akustyka
    emaker napisał 85 postów o ocenie 69. Mieszka w mieście "-". Jest z nami od 2009 roku.
  • REKLAMA
  • #2 7102509
    grzes32r
    Poziom 11  
    ciekawe jak brzmi ten preamp? ktoś go zbudował?
  • REKLAMA
  • #3 7103142
    mechas
    Poziom 12  
    Kolego emaker VR1, to nie trymer tylko rezystor nastawny potocznie zwany "pr-kiem".
  • #4 7112395
    Woytek130
    Poziom 16  
    Pr-ki Też nazywane są trymerami, na anglojęzycznych schematach bywa oznaczany "trim".
REKLAMA