logo elektroda
logo elektroda
X
logo elektroda
REKLAMA
REKLAMA
Adblock/uBlockOrigin/AdGuard mogą powodować znikanie niektórych postów z powodu nowej reguły.

Prostownik całofalowy na wzmacniaczu operacyjnym

emaker 08 Paź 2009 12:07 7955 12
REKLAMA
  • Prostownik całofalowy na wzmacniaczu operacyjnym
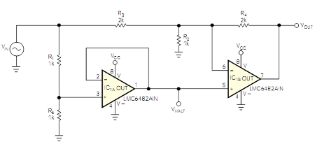
    Prostowniki bazujące na diodach prostowniczych charakteryzują się spadkiem napięcia spowodowanym napięciem przewodzenia tych elementów. Wyżej przedstawiony układ bazuje na wzmacniaczach operacyjnych zasilanych pojedynczym napięciem. Nie zastosowano tu ani jednej diody. Napięcie wyjściowe jest precyzyjnie prostowane i wolne od spadków, co jest istotne zwłaszcza przy niskich poziomach napięć. Gdy napięcie wejściowe jest większe od zera, na wyjściu IC1A otrzymujemy powtórzenie napięcia (IC1A pracuje jako wtórnik). Natomiast gdy Vin jest mniejsze od zera na wejście nieodwracające IC1B trafia 0 V i na wyjściu otrzymujemy napięcie wejściowe odwrócone o 180º. Wyjściowy przebieg jest identyczny jak dla prostownika całofalowego. Układ bazuje na wzmacniaczu operacyjnym LMC6482 i wykorzystuje jego liniowy zakres. Od tego elementu wymaga się, aby nie wprowadzał zniekształceń fazowych, zwłaszcza w przypadku gdy napięcie wejściowe jest mniejsze od zera. Rekomendowane aplikacje tego układu to np. układy automatycznej regulacji wzmocnienia, demodulatory sygnałów i obwody w których istotny jest jak najmniejszy spadek napięcia na prostowniku.

    Źródło: http://www.edn.com/article/CA6250014.html

    Fajne? Ranking DIY
    O autorze
    emaker
    Poziom 12  
    Offline 
    Specjalizuje się w: elektroakustyka, akustyka
    emaker napisał 85 postów o ocenie 69. Mieszka w mieście "-". Jest z nami od 2009 roku.
  • REKLAMA
  • #2 7103717
    fuutro
    Poziom 43  
    Ten układ może działać ale wymaga wyselekcjonowanych wzmacniaczy operacyjnych, co przy zastosowaniu diod prostowniczych nie jest szczególnie istotne.
  • #3 7104243
    Urgon
    Poziom 38  
    AVE...

    Głupie pytanie: po co budować prostownik wymagający zasilacza?
  • #4 7104252
    fuutro
    Poziom 43  
    Prostowniki idealne mają swoje zastosowanie w układach pomiarowych i regulacyjnych.
  • REKLAMA
  • #5 7105351
    andrzej lukaszewicz
    Poziom 41  
    Urgon napisał:
    AVE...

    Głupie pytanie: po co budować prostownik wymagający zasilacza?


    Otóz czasem trzeba "wyprostować" bardzo małe napięcie, o wartościach ponizej nap. przewodzenia diody...

    Dodano po 1 [minuty]:

    I do tego jest potrzebny prostownik aktywny.
  • REKLAMA
  • #6 7105374
    fuutro
    Poziom 43  
    Tradycyjny prostownik na diodach prostowniczych radzi sobie może do kilku kHz a aktywne ze znacznie większymi z zachowaniem kształtu przebiegu.
  • #7 7108799
    greg16
    Poziom 15  
    Witam . Nigdy nie byłem orłem z układów analogowym wiec zapytam bardziej doświadczonych kolegów. Jak taki układ sprawdzi sie przy pomiarze prądu zmiennego . Tzn : Przekładnik prądowy -> rezystor obciazajacy -> prostownik idealny -> miliwoltomierz DC >>??? Chciałbym wykonac taki układ na próbę , początkowo myslałem zastosowac układy przetwazajace przebieg przemienny na DC z TRMS ale są one dosc drogie/
  • REKLAMA
  • #8 7108839
    fuutro
    Poziom 43  
    I tak musiałbyś zastosować przystawkę TRUE RMS. Zobacz na ofertę AVT lub Nowego Elektronika, mieli tam bodajże taką przystawkę.
  • #9 7108845
    greg16
    Poziom 15  
    To pewnie dlatego że na wyjsciu tego prostownika jest taki przebieg jak na mostku Gretza bez kondensatora??
  • #10 7108893
    fuutro
    Poziom 43  
    Jak by istniały idealne diody to nikt by sobie taką formą zastosowania wzmacniacza operacyjnego głowy nie zajmował. Podaj na mostek Graetza napięcie ok 1Vsk i zobacz na oscyloskopie co wychodzi z niego, oczywiście, żeby było fajniej obciąż go rezystorem np 100 om.
  • #11 7109788
    220w
    Poziom 15  
    to będzie miało zastosowanie przy małych prądach bo przy wyższych będą się grzać rezystory, a poza tym wzmacniacze mogą nie wytrzymać.
    przynajmniej tak mi się wydaje, choć to by wynikało z logiki.
    na diodach też można uzyskać małe napięcia, bo trzeba pamiętać o spadku napięcia na nich.
  • #12 7109803
    fuutro
    Poziom 43  
    To generalnie nie służy jako prostownik dużej mocy, bo sprawność by była sporo gorsza od zwykłego Graetza. To służy raczej do torów sygnałowych.
  • #13 7113920
    ertes232
    Poziom 18  
    Czy taki prostownik aktywny da się zrobić na wzmacniaczach MAR do w.cz ???
    Taka zwykła głowica pomiarowa z termistorem lub diodami kosztuje kilka tys zł a i tak ma faktory (znaczniki ch-ki czest. ) i trzeba je uwzględniać .
    Może udało by się zrobić taki układ prostownika do w.cz na zakres do 1 Ghz z dobrą liniowoscią ( nie to co diody ) o czułości np 100 uV , i mozna by zrobić wtórnik wej dla wysokiej Z wej , w efekcie dałoby to przy dobrej liniowośći jakieś proste wyskalowanie np ICL 7107 / UM 7107-b.stabilny i dokładniejszy

    Ciekawe co fachowcy na ten pomysł powiedzą ?
REKLAMA