logo elektroda
logo elektroda
X
logo elektroda
REKLAMA
REKLAMA
Adblock/uBlockOrigin/AdGuard mogą powodować znikanie niektórych postów z powodu nowej reguły.

jaka zwrotnica do tych głośników

bergu 11 Paź 2009 17:39 1532 7
REKLAMA
  • #1 7116071
    bergu
    Poziom 16  
    Witam jaką zbudować zwrotnice do tego głośnika tonsil GDN 16/30,8
    Link
  • REKLAMA
  • #2 7116170
    Konto nie istnieje
    Konto nie istnieje  
  • REKLAMA
  • #3 7116626
    bergu
    Poziom 16  
    z gdw 9/15/1 15w 15ohm tak na nim pisze ale do niega mam zwrotnice, ponieważ w kolumnie chce wymienić gd 16/20 na tego gdn
  • #5 7119970
    bergu
    Poziom 16  
    mam na myśli kondensator + jakaś mała cewka
  • REKLAMA
  • #6 7125802
    Nicolas26
    Poziom 12  
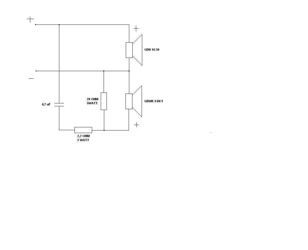
    Mi na myśl przychodzi tylko jedno ale niestety z innym wysoko-tonowcem ;

    jaka zwrotnica do tych głośników
  • REKLAMA
  • #7 7136236
    bergu
    Poziom 16  
    wolał bym nie zmieniać wysoko tonowca z tego powodu że na niego nie mam kasy a ten mi wystarcza
    edit znalazłem jakąś strone co oblicza elementy i wyszło mi że kondenstator ma mieć 60.6403268704837 uF a cewka 33.361961839421916 mH (pod wzór podstawiłem 8ohm i 54Hz) czy dobrze mi wyszło ?
  • #8 7136275
    Konto nie istnieje
    Konto nie istnieje  
REKLAMA