Autor projektu nie mógł znieść, że po przyjściu do pracy, zanim zasiądzie do swojego biurka, musi ręcznie włączać klimatyzację. Stąd pojawił się pomysł, aby chłodzenie pomieszczenia uruchamiać odpowiednio wcześniej. Jako, że klimatyzacja włączana jest poprzez pilot na podczerwień, trzeba było zaprojektować odpowiedni timer, który po określonym czasie od włączenia wysyła odpowiedni kod, załączający klimatyzację.
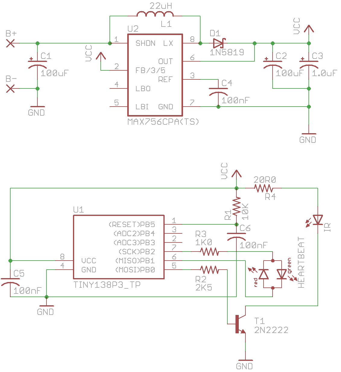
Na początku autor podłączył diodę IR do oscyloskopu i zwyczajnie skierował na nią pilot z naciśniętym przyciskiem włączania, aby odczytać kod. Po analizie sygnału przyszedł czas na zaprogramowanie mikrokontrolera. Do zbudowania urządzenia autor wykorzystał mikrokontroler ATTiny13A. Cały układ miał docelowo być zasilany z pojedynczego akumulatora 1.2V (1.5V), dlatego konieczne było zastosowanie przetwornicy DC-DC MAX756, która na wyjściu wytwarza niezbędne napięcie 3.3V.
Urządzenie oprócz włącznika wybierającego sezon (zimowy lub letni) posiada również dwukolorową diodę, służącą do komunikowania stanu użytkownikowi: zielona - chłodzenie w lecie, czerwona - grzanie w zimie.
Schemat:

Strona autora: http://www.thebloughs.net/hobbies/electronics/midea_ir/
Fajne? Ranking DIY