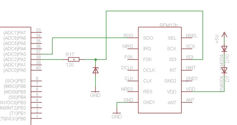
Chciałbym połączyć mikrokontroler ATmega32 z układem transceivera radiowego nRF2401 (a dokładniej modułu TLX2401 firmy eMOD). Problem polega na tym, że ATmega pracuje z napięciem 5V, a układ radiowy z 1,9V do 3,6V. Potrzebuję jakiegoś układu translatora napięcia 5V<->3V, tylko niestety dwukierunkowego - na linii DATA dane przesyłane są w dwóch kierunkach. Proszę o jakiś schemat lub poradę jak to zrobić. Wersja z użyciem mikrokontrolera ATmega32L zasilanym 3V odpada, gdyż inne elementy urządzenia pracują na 5V.
Pliki PDF:
Układ nRF2401
Moduł radiowy TLX2401
Opis połączenia układu nRF2401 z mikrokontrolerem przez interfejs SPI
Pliki PDF:
Układ nRF2401
Moduł radiowy TLX2401
Opis połączenia układu nRF2401 z mikrokontrolerem przez interfejs SPI
