Nie wiem czy jest to do końca dobry dział, ale jest to moja pierwsza aplikacja na mikrokontrolerze, więc postanowiłem umieścić ją w tym dziale
Nie jestem pewny czy dobrze narysowałem schemat, i proszę bardziej doświadczonych userów elki o jego sprawdzenie
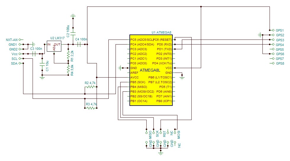
Ma to być sensor GPS do zestawu LEGO MINDSTORMS NXT. Atmega komunikuje się z robotem poprzez I2C, zasilanie to ok. 4.4V które obniżam do 3.3, ponieważ taka jest specyfikacja GPS'a. Do tego złącze do programowania ISP i na tym kończy się cała funkcjonalność urządzenia
Z góry dziękuję za wszelką pomoc
Nie jestem pewny czy dobrze narysowałem schemat, i proszę bardziej doświadczonych userów elki o jego sprawdzenie
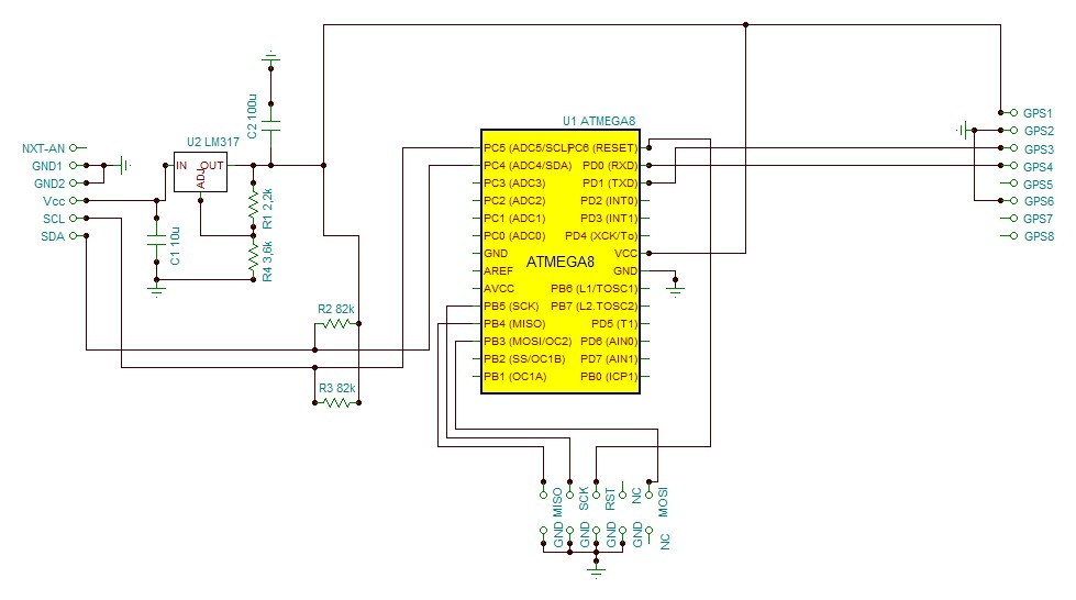
Ma to być sensor GPS do zestawu LEGO MINDSTORMS NXT. Atmega komunikuje się z robotem poprzez I2C, zasilanie to ok. 4.4V które obniżam do 3.3, ponieważ taka jest specyfikacja GPS'a. Do tego złącze do programowania ISP i na tym kończy się cała funkcjonalność urządzenia
Z góry dziękuję za wszelką pomoc
