logo elektroda
logo elektroda
X
logo elektroda
REKLAMA
REKLAMA
Adblock/uBlockOrigin/AdGuard mogą powodować znikanie niektórych postów z powodu nowej reguły.

USBasp - AVR device not responding

AceCraft 20 Paź 2009 13:15 3535 10
REKLAMA
  • #1 7151787
    AceCraft
    Poziom 10  
    Witam!

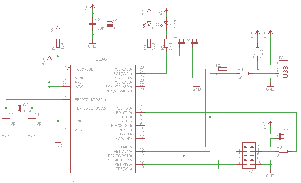
    Wykonałem płytkę pod USBasp wedle schematu:
    USBasp - AVR device not responding

    tak wygląda schemat płytki:
    USBasp - AVR device not responding

    problem pojawia się gdy próbuję zaprogramować sterującą tym wszystkim ATMegę8 przez ISP Kanda - pojawia się ten błąd:
    
    avrdude: AVR device not responding
    avrdude: initialization failed, rc=-1
             Double check connections and try again, or use -F to override
             this check.
    
    
    avrdude done.  Thank you.
    

    Problem najwyraźniej z połączeniami, tak więc moje pytanie kierowane do forumowiczów: problem jest z logiką schematu, czy coś źle zlutowałem?
    (Sprawdziłem czy porty ISP stykają, jest napięcie 5V na procku, reset podciągnięty do GND. Nie mam pojęcia co może być nie tak.)

    Acha propo fusebitów:
    ->External crystal 16K with 65ms delay (CKOPT=1, CKSEL=1111, SUT=11)
    ->SPI programing enable
    -> PC6 reset disable

    No i jeszcze wspomnę, że z prockiem wszystko w porządku, tzn. nie ma przepalonych nóżek, bo programuję go na BeeProgu (ELNEC) bez żadnych problemów.

    Za wszelką pomoc wielkie dzięki!
  • REKLAMA
  • Pomocny post
    #2 7151840
    Konto nie istnieje
    Poziom 1  
  • Pomocny post
    #3 7151880
    tmf
    VIP Zasłużony dla elektroda
    Jesli jak piszesz ustawiles fusebit Reset Disable to niniejszym zablokowales sobie mozliwosc programowania po ISP.
  • REKLAMA
  • #4 7152078
    kred
    Poziom 20  
    Poza odpowiedziami kolegów wyżej dodam z własnego doświadczenia, że znaczna część problemów wynikających z programowania AVR wynika ze złego sterowania sygnałem RESET. Albo w ogóle nie jest sterowany, albo nie jest właściwie ściągany do zera. Trzeba też się upewnić, czy układ który chcesz programować jest czymś zasilany.
  • #5 7152149
    Konto nie istnieje
    Poziom 1  
  • #6 7153494
    AceCraft
    Poziom 10  
    Spoko, już znalazłem błąd - płytka miała kilka zwarć. Generalnie nie jestem mocny z wytrawiania i chyba będę poprawiać.

    Cytat:

    A dlaczego nie masz diod Zenera na liniach D- i D+?

    Racja, do kiedy nie zwróciłeś mi na to uwagi nie wiedziałem, że mają tam być (chodzi o 3.6V zenera, tak?). Daję zenera na 3V, chyba będzie ok (z wikipedii wersja angielska - napięcie 2.8-3.6V)

    Cytat:

    Jesli jak piszesz ustawiles fusebit Reset Disable to niniejszym zablokowales sobie mozliwosc programowania po ISP.

    Już odblokowuję :P

    Cytat:

    No i fajnie że masz kondensator 100nF tuż przy nóżkach procesora.

    Nie czuję - co to za różnica?
  • #7 7155107
    Wojtek75
    Poziom 24  
    AceCraft napisał:
    Już odblokowuję :P

    Nie chcę cię martwić, ale jeżeli bit RSTDISBL (fabrycznie wyłączony) ustawiłeś sobie na ENABLE (PC6 jako port I/O) to bez programatora równoległego będziesz miał kłopot z jego ponownym wyłączeniem :P Choć pewnie BeeProg sobie z tym spokojnie poradzi.
  • REKLAMA
  • #8 7160727
    AceCraft
    Poziom 10  
    Tak, BeeProg to chyba równoległy... Tak czy inaczej da się odblokować.
  • REKLAMA
  • #9 7160866
    Konto nie istnieje
    Poziom 1  
  • #10 7178405
    rmk
    Poziom 12  
    Witam. Może podłącze sie do tematu żeby nie zakładać nowego.
    Mam podobny problem z USBasp ale ja swój programator kupiłem. Jest na pewno sprawny bo na innej płytce działa bez problemu. Wcześniej korzystałem (dalej w sumie) z jtag ice ale coś kiedyś sie sknociło i nie umie odczytać/zapisać fuse bitów (Tak poza tym to jtag programuje i można nim debuggować, więc nie wiem w czym problem)
    USBasp jeden procek widzi i potrafi go zaprogramować (wcześniej fuse bity programowałem jtagiem) natomiast drugiego (nowy, z fuse bitami nic nie było zmieniane bo nie było jak...) już programator nie widzi i nie potrafi zaprogramować. Standardowo jest włączone programowanie przez ISP i jtag (i jtagiem da się programować). Nie wiem czy proc jest skopany czy gdzieś na płytce jest błąd.
    Proszę o sugestie od której strony mam się zabrać....

    Pozdrawiam!!
  • #11 7190647
    AceCraft
    Poziom 10  
    Spróbuj zaprogramować samego programatora przez isp (jak masz taką możliwość tzn. masz jeszcze jakiś programator z kandą). U mnie właśnie wiem, że procek nie jest skopany (przynajmniej jak na mój rozum), bo DA się go zaprogramować przez isp jak jest na zasilaniu z isp, ale już nie da się, jeśli zasilanie dołączam z zewnątrz (czyli w tym przypadku z USB). To znaczy, że mam jakieś błędne połączenia, typowy błąd "double check all connections".

    Acha, tutaj mam jeszcze pytanie do szacownego grona: Czy jak mam diody zenera na 3V to na pewno nie szkodzi? Mam takie przeczucie, że tutaj może być potencjalny problem, bo mam ATMegę8 zwykłą, a nie L i w związku z tym napięcie powinno chyba wynosić co najmniej 4.5V dla stanu wysokiego, a nie tylko 3.0V. Z resztą jutro mam zamiar je wymontować i sam zobaczyć czy jest różnica...

    EDIT: Sprawdziłem - są potrzebne, bez tego sterownik USB nie wykrywa urządzenia.
    Poza tym udało mi się w końcu rozwiązać ten problem z programatorem (cannot find device). Okazało się, że to jedna z tych diód była źle wlutowana. Szczęście, że miałem do tego nosa...
REKLAMA