logo elektroda
logo elektroda
X
logo elektroda
REKLAMA
REKLAMA
Adblock/uBlockOrigin/AdGuard mogą powodować znikanie niektórych postów z powodu nowej reguły.

Problem z programatorem AvRProg USB v2

onidpl 20 Paź 2009 18:18 4463 16
REKLAMA
  • #1 7153029
    onidpl
    Poziom 10  
    Witam, mam pewien problem, którego nie potrafię rozwiązać. Posiadam Programator AvRProg USB v2 firmy And-Tech.pl do programowania mikro-kontrolerów. Mam taki problem że nie mogę zaprogramować mikro-kontrolera Atmega8. Używam do tego programu "avrdude-5.5-win32-bin" z "avrdude-GUI-1.0.4". I podczas programowania wyświetla mi się błąd:

    Cytat:
    avrdude.exe: stk500v2_command(): command failed
    avrdude.exe: initialization failed, rc=-1
    Double check connections and try again, or use -F to override
    this check.


    A gdy włączam program z opcją -F to:

    Cytat:
    avrdude.exe: stk500v2_command(): command failed
    avrdude.exe: initialization failed, rc=-1
    avrdude.exe: AVR device initialized and ready to accept instructions

    Reading | ################################################## | 100% 0.05s

    avrdude.exe: Device signature = 0xff0000
    avrdude.exe: Expected signature for ATMEGA8 is 1E 93 07
    avrdude>


    Próbowałem według instrukcji producenta na różne sposoby i jest ciągle to samo.
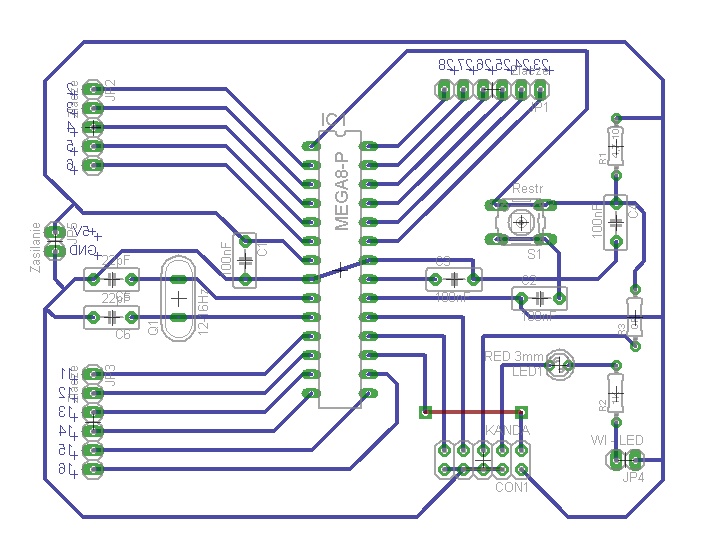
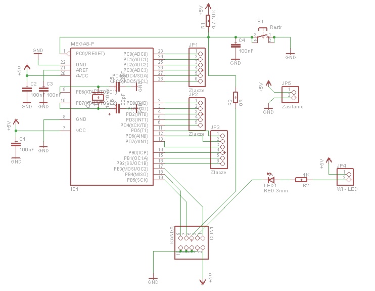
    Podaje sposób połączenie mikro-kontrolera:

    Problem z programatorem AvRProg USB v2

    Problem z programatorem AvRProg USB v2

    Proszę o pomoc, nie mogę tego w żadem sposób rozgryźć, co jest nie tak.
  • REKLAMA
  • #2 7153575
    Konto nie istnieje
    Poziom 1  
  • REKLAMA
  • #3 7153933
    janbernat
    Poziom 38  
    Atom- zostaw to piwo.
    Kondensator wiesz co robi.
    A nowy procesor pracuje na wewnętrznym oscylatorze 1MHz a nie na 16MHz.
    Fusebity.
  • REKLAMA
  • #4 7153994
    Freddy
    Poziom 43  
    atom1477 napisał:
    A co robi kondensator 100nF na pinie RESET?

    Zapewnia wraz z rezystorem poprawny reset i nie pij wiecej juz dzisiaj :P :P :P
  • #5 7154088
    Konto nie istnieje
    Poziom 1  
  • #6 7154144
    onidpl
    Poziom 10  
    Atmega8 pracuje na wewnętrznym oscylatorze 1Mhz, na płytce nie mam wlutowanego oscylatora, bo nie wiem jak ustawić fusebity na oscylator 16Mhz czy 12Mhz. To może być tak że przed pierwszym zaprogramowaniem Atmega8 trzeba ustawić fusebity , na wewnętrzny oscylator, czy Atmega8 od nowości jest ustawiona na programowanie bez zmiany czy ustawienia fusebitów? A może problem działania programatora polega na tym że mam Windows 7? Inny system na jakim mogę to uruchomić jest Ubuntu 9.04 ale nie wiem jak to zrobić, nie chciał mi się zainstalować AVR-DUDE pod linuxem.
  • #7 7154294
    Konto nie istnieje
    Poziom 1  
  • #8 7154445
    janbernat
    Poziom 38  
    No na temat Windows7 nie wiem
    Podobno będzie premiera 22 października.
    A jest 20.
    A próbować testować sprzęt (programator) na nowym OS to trzeba być odważnym.
    albo dużo wiedzieć.
    albo bardzo mało.
    A piwa nie odstawię.
  • #9 7154474
    onidpl
    Poziom 10  
    atom1477 napisał:
    Acha. No to sprawdź choćby diodami LED czy na liniach MOSI, MISO, SCK pojawiają się jakieś sygnały chociaż.
    Przed pierwszym zaprogramowaniem nic nie trzeba zmieniać. W ogóle nie musowo przestawiać fusebitów jak się chce pracowac na wewnętrznym generatorze RC 1MHz.


    Tylko na liniach MOSI jest napięcie podczas gdy naciskam przycisk Terminal w AVR-DUDE (dioda led mrugnęła raz ). Również w programatorze mruga czerwona dioda, która wskazuje czy programator, programuje. Ale dalej jest ten sam komunikat w AVR-DUDE
  • #10 7154602
    Konto nie istnieje
    Poziom 1  
  • #11 7154620
    onidpl
    Poziom 10  
    atom1477 napisał:
    Czyli jednak to coś dalej nie pasi. Z czego zasilasz ten układ?


    Zasilam ten układ z programatora, czyli z USB.
  • #12 7154765
    zdebel
    Poziom 15  
    Windows7_64 i niepodpisane drivery == fail, niby można wyłączyć sprawdzanie podpisów, ale w moim przypadku nie działało (avr-doper). Na szczeście ma on też tryb HID więc da się żyć. Nie wiem jak ma się sprawa w przypadku windows7_32 ale powinno być tak samo jak w viście_32.
  • #13 7155826
    rattus96
    Poziom 2  
    Czy próbowałeś z założoną zworką JP2 (zmniejszenie częstotliwości pracy ISP, przydatne gdy programowany mikrokontroler taktowany jest z częstotliwością poniżej 1MHz)
  • REKLAMA
  • #14 7156582
    onidpl
    Poziom 10  
    Próbowałem na różne sposoby, zasilałem z programatora i przez dodatkowe zasilanie, próbowałem zmieszać częstotliwość zworką, i ciągle jest tak samo wyświetla się ten sam komunikat.

    Dodano po 1 [godziny] 9 [minuty]:

    Gdy podłączyłem programator pod com2 to otrzymałem taki komunikat:
    Cytat:

    avrdude -p atmega8 -P com2 -c stk500v2 -t
    avrdude.exe: AVR device initialized and ready to accept instructions

    Reading | ################################################## | 100% 0.10s

    avrdude.exe: Device signature = 0x000000
    avrdude>


    Ale dlaczego? Device signature = 0x000000

    Mam powoli dosyć tego programatora:|

    Macie może schemat najprostszego programatora pod lpt.
    Zrobiłem taki tylko z rezystorami i końcówką lpt.

    Nie pamiętam co miało być w miejscu ?? do tego lpt programatora.
    avrdude -p atmega8 -P lpt1 -c ?? -t
  • #15 7156994
    rattus96
    Poziom 2  
    onidpl napisał:

    Gdy podłączyłem programator pod com2 to otrzymałem taki komunikat:
    Ale dlaczego? Device signature = 0x000000

    Problem z komunikacją (taktowanie kontrolera 1MHz), błąd w połączeniach, Atmega zdechła, etc

    Może teraz zadziała
    avrdude -p atmega8 -P com2 -c stk500v2 -B8 -t


    onidpl napisał:

    Mam powoli dosyć tego programatora:|

    Macie może schemat najprostszego programatora pod lpt.
    Zrobiłem taki tylko z rezystorami i końcówką lpt.

    Nie pamiętam co miało być w miejscu ?? do tego lpt programatora.
    avrdude -p atmega8 -P lpt1 -c ?? -t

    Programator na lpt to STK200, ja zbudowałem PonyProg
  • #16 7158525
    onidpl
    Poziom 10  
    Próbowałem różnych sposobów, sprawdzałem na 3 x Atmega8. I ciągle taki błąd:

    Cytat:
    C:\Users\BlackCAT>avrdude -p atmega8 -P com2 -c stk500v2 -B8 -t

    avrdude: AVR device initialized and ready to accept instructions

    Reading | ################################################## | 100% 0.09s

    avrdude: Device signature = 0x000000
    avrdude> q
    >>> q

    avrdude: safemode: Fuses OK

    avrdude done. Thank you.


    C:\Users\BlackCAT>


    Czy to możliwe że programator jest uszkodzony skoro dioda od programowania się śmieci.
  • #17 7158709
    janbernat
    Poziom 38  
    Próbujesz sprawdzić za dużo rzeczy na raz.
    Cy ten programator kiedykolwiek działał?
    Nie można zaprogramować pod Win7- a czy pod XP działa?
    Nie można zaprogramować ATMega8- a inny procesor?
REKLAMA