logo elektroda
logo elektroda
X
logo elektroda
REKLAMA
REKLAMA
Adblock/uBlockOrigin/AdGuard mogą powodować znikanie niektórych postów z powodu nowej reguły.

[AVR GCC][KS0108] Problem z uruchomieniem wyświetlacza

Skyttop 21 Paź 2009 14:50 6175 11
REKLAMA
  • #1 7156436
    Skyttop
    Poziom 11  
    Witam

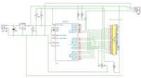
    Mam problem z uruchomieniem wyświetlacza na sterowniku jak w temacie. Zakupiłem sobie wyświetlacz w sklepie kamami o oznaczeniu LCD12864-NEG_BLUE i przygotowałem dla niego płytkę, której schemat jest w załączniku. Sercem układu jest ATmega8 taktowana z częstotliwością 8MHz (wew. RC), ustawienia Fuse bitów: H-0xD9 L-0x94.
    Program pisałem wykorzystując biblioteki radzia, zresztą dostarczany był przez Kamami do płytki ZL16AVR i udostępniony do ściągnięcia, przez co zakładam, że jest sprawny.

    Plik main:
    Kod:
    
    //***************** (c) 2008 BTC Korporacja *********************************** 
    //                     http://www kamami.com 
    // PROJECT  : CHAR LCD 
    // BOARD    : ZL16AVR (with ATmega88 in socket U1) 
    // COMPILER : WinAVR 20080610 
    // 
    //****************************************************************************** 
    // 
    //    THE SOFTWARE INCLUDED IN THIS FILE IS FOR GUIDANCE ONLY. 
    //    BTC KORPORACJA SHALL NOT BE HELD LIABLE FOR ANY DIRECT, INDIRECT 
    //    OR CONSEQUENTIAL DAMAGES WITH RESPECT TO ANY CLAIMS ARISING 
    //    FROM USE OF THIS SOFTWARE. 
    // 
    //****************************************************************************** 
    // 
    // DESCRIPTION : 
    //    Using LCD graphic display (KS0108 compatible) 
    // 
    //    Settings and connections on ZL16AVR: 
    //        JP4 (DISPLAY) - 1-2 (=GRAPH) 
    // 
    //        D0 (LCD_GRAPH/con12) - PD0 (con18) 
    //        D1 (LCD_GRAPH/con12) - PD1 (con18) 
    //        D2 (LCD_GRAPH/con12) - PD2 (con18) 
    //        D3 (LCD_GRAPH/con12) - PD3 (con18) 
    //        D4 (LCD_GRAPH/con12) - PD4 (con18) 
    //        D5 (LCD_GRAPH/con12) - PD5 (con18) 
    //        D6 (LCD_GRAPH/con12) - PD6 (con18) 
    //        D7 (LCD_GRAPH/con12) - PD7 (con18) 
    // 
    //        RS (LCD_GRAPH/con12) - PB0 (con16) 
    //        RW (LCD_GRAPH/con12) - PB1 (con16) 
    //        E  (LCD_GRAPH/con12) - PB2 (con16) 
    //        CS1(LCD_GRAPH/con12) - PB3 (con16) 
    //        CS2(LCD_GRAPH/con12) - PB4 (con16) 
    // 
    //****************************************************************************** 
    //#ifndef F_CPU  
      #define F_CPU   8000000    // 16 MHz - turn on external resonator (fuse bits) 
    //#endif 
    
    #include <avr/io.h> 
    #include <util/delay.h> 
    #include <stdlib.h> 
    #include "KS0108.c" 
    #include "KS0108-AVR.c" 
    #include "kamami.h" 
    
    //------------------------------------- 
    // main program 
    //------------------------------------- 
    int main(void) 
    { 
    unsigned char i; 
    
    GLCD_Initialize();                                // LCD initialization 
    
    do{ 
    GLCD_ClearScreen();                            // clear screen 
    GLCD_GoTo(0,0); 
    GLCD_WriteString("K A M A M I");        // 
    GLCD_WriteStringXY("development board",12,1);    // display text 
    GLCD_WriteStringXY(" -- ZL16AVR --  ",12,3);    // 
    GLCD_WriteStringXY(" www.kamami.com ",12,4);    // 
    
    for(i = 0; i < 200; i++)                        // wait2 seconds 
      _delay_ms(10);                                // 
    
    GLCD_Bitmap(kamami,0,0,128,64);                    // display picture 
    
    for(i = 0; i < 200; i++)                        // wait 2 seconds 
      _delay_ms(10);                                // 
    
    }while(1); 
    
    } 
    //------------------------------------- 
    // End of file 
    //------------------------------------- 
    


    plik KS0108.c:
    Kod:
    
    //****************************************************************************** 
    // 
    //    THE SOFTWARE INCLUDED IN THIS FILE IS FOR GUIDANCE ONLY. 
    //    BTC KORPORACJA SHALL NOT BE HELD LIABLE FOR ANY DIRECT, INDIRECT 
    //    OR CONSEQUENTIAL DAMAGES WITH RESPECT TO ANY CLAIMS ARISING 
    //    FROM USE OF THIS SOFTWARE. 
    // 
    //****************************************************************************** 
    #include "KS0108.h" 
    #include "font5x8.h" 
    //------------------------------------------------------------------------------------------------- 
    // Reference to MCU-specific external functions 
    //------------------------------------------------------------------------------------------------- 
    extern void GLCD_InitalizePorts(void); 
    extern void GLCD_WriteData(unsigned char); 
    extern void GLCD_WriteCommand(unsigned char, unsigned char); 
    extern unsigned char GLCD_ReadData(void); 
    extern unsigned char GLCD_ReadStatus(unsigned char); 
    //------------------------------------------------------------------------------------------------- 
    unsigned char screen_x = 0, screen_y = 0; // screen coordinates 
    //------------------------------------------------------------------------------------------------- 
    // Initialization interface and LCD controller 
    //------------------------------------------------------------------------------------------------- 
    void GLCD_Initialize(void) 
    { 
    unsigned char i; 
    GLCD_InitalizePorts(); 
    for(i = 0; i < 3; i++) 
      GLCD_WriteCommand((DISPLAY_ON_CMD | ON), i); 
    } 
    //------------------------------------------------------------------------------------------------- 
    // Sets screen coordinates and address 
    //------------------------------------------------------------------------------------------------- 
    void GLCD_GoTo(unsigned char x, unsigned char y) 
    { 
    unsigned char i; 
    screen_x = x; 
    screen_y = y; 
    
    for(i = 0; i < KS0108_SCREEN_WIDTH/64; i++) 
      { 
      GLCD_WriteCommand(DISPLAY_SET_Y | 0,i); 
      GLCD_WriteCommand(DISPLAY_SET_X | y,i); 
      GLCD_WriteCommand(DISPLAY_START_LINE | 0,i); 
      } 
    
    GLCD_WriteCommand((DISPLAY_SET_Y | (x % 64)), (x / 64)); 
    GLCD_WriteCommand((DISPLAY_SET_X | y), (x / 64)); 
    } 
    //------------------------------------------------------------------------------------------------- 
    // Sets text coordinates and address 
    //------------------------------------------------------------------------------------------------- 
    void GLCD_TextGoTo(unsigned char x, unsigned char y) 
    { 
    GLCD_GoTo(x*6,y); 
    } 
    //------------------------------------------------------------------------------------------------- 
    // Clears screen 
    //------------------------------------------------------------------------------------------------- 
    void GLCD_ClearScreen(void) 
    { 
    unsigned char i, j; 
    for(j = 0; j < KS0108_SCREEN_HEIGHT/8; j++) 
        { 
        GLCD_GoTo(0,j); 
        for(i = 0; i < KS0108_SCREEN_WIDTH; i++) 
             GLCD_WriteData(0x00); 
        } 
    } 
    //------------------------------------------------------------------------------------------------- 
    // Writes char to screen memory 
    //------------------------------------------------------------------------------------------------- 
    void GLCD_WriteChar(char charToWrite) 
    { 
    char i; 
    charToWrite -= 32; 
    for(i = 0; i < 5; i++) 
      GLCD_WriteData(GLCD_ReadByteFromROMMemory((char *)(font5x8 + (5 * charToWrite) + i))); 
    GLCD_WriteData(0x00); 
    } 
    //------------------------------------------------------------------------------------------------- 
    // Write null-terminated string to screen memory 
    //------------------------------------------------------------------------------------------------- 
    void GLCD_WriteString(char * stringToWrite) 
    { 
    while(*stringToWrite) 
      GLCD_WriteChar(*stringToWrite++); 
    } 
    //------------------------------------------------------------------------------------------------- 
    // Write null-terminated string to screen memory 
    //------------------------------------------------------------------------------------------------- 
    void GLCD_WriteStringXY(char * stringToWrite, char x, char y) 
    { 
    GLCD_GoTo(x,y); 
    while(*stringToWrite) 
      GLCD_WriteChar(*stringToWrite++); 
    } 
    //------------------------------------------------------------------------------------------------- 
    // Sets or clears pixel at (x,y) 
    //------------------------------------------------------------------------------------------------- 
    void GLCD_SetPixel(unsigned char x, unsigned char y, unsigned char color) 
    { 
    unsigned char tmp; 
    GLCD_GoTo(x, y/8); 
    tmp = GLCD_ReadData(); 
    GLCD_GoTo(x, y/8); 
    tmp = GLCD_ReadData(); 
    GLCD_GoTo(x, y/8); 
    if(color) 
        tmp |= (1 << (y%8)); 
    else 
        tmp &= ~(1 << (y%8)); 
    GLCD_WriteData(tmp); 
    } 
    //------------------------------------------------------------------------------------------------- 
    // Displays bitmap at (x,y) and (dx,dy) size 
    //------------------------------------------------------------------------------------------------- 
    void GLCD_Bitmap(char * bmp, unsigned char x, unsigned char y, unsigned char dx, unsigned char dy) 
    { 
    unsigned char i, j; 
    for(j = 0; j < dy / 8; j++) 
      { 
      GLCD_GoTo(x,y + j); 
      for(i = 0; i < dx; i++) 
        GLCD_WriteData(GLCD_ReadByteFromROMMemory(bmp++)); 
      } 
    } 
    //------------------------------------------------------------------------------------------------- 
    // End of file KS0108.c 
    //------------------------------------------------------------------------------------------------- 
    


    plik KS0108.h
    Kod:
    
    #define KS0108_SCREEN_WIDTH        128 
    #define KS0108_SCREEN_HEIGHT    64 
    
    
    #define DISPLAY_SET_Y       0x40 
    #define DISPLAY_SET_X       0xB8 
    #define DISPLAY_START_LINE  0xC0 
    #define DISPLAY_ON_CMD        0x3E 
      #define ON    0x01 
      #define OFF    0x00 
    #define DISPLAY_STATUS_BUSY    0x80 
    //------------------------------------------------------------------------------------------------- 
    // 
    //------------------------------------------------------------------------------------------------- 
    void GLCD_Initialize(void); 
    void GLCD_WriteData(unsigned char); 
    void GLCD_ClearScreen(void); 
    void GLCD_TextGoTo(unsigned char, unsigned char); 
    void GLCD_GoTo(unsigned char, unsigned char); 
    void GLCD_WriteString(char *); 
    unsigned char GLCD_ReadByteFromROMMemory(char *); 
    void GLCD_WriteStringXY(char * stringToWrite, char x, char y); 
    void GLCD_Bitmap(char * bmp, unsigned char x, unsigned char y, unsigned char dx, unsigned char dy); 
    



    plik KS0108-AVR.c
    Kod:
    
    //------------------------------------------------------------------------------------------------- 
    // Universal KS0108 driver library 
    // Atmel AVR MCU low-level driver. 
    // (c) Radosław Kwiecień, radek@dxp.pl 
    //------------------------------------------------------------------------------------------------- 
    #include <avr/io.h> 
    #include <avr/pgmspace.h> 
    
    #define KS0108_DATA_PORT    PORTD 
    #define KS0108_DATA_DIR        DDRD 
    #define KS0108_DATA_PIN        PIND 
    
    #define KS0108_CTRL_PORT    PORTB 
    #define KS0108_CTRL_DIR        DDRB 
    
    #define KS0108_RS            (1 << 0) 
    #define KS0108_RW            (1 << 1) 
    #define KS0108_EN            (1 << 2) 
    
    #define KS0108_CS1            (1 << 3) 
    #define KS0108_CS2            (1 << 4) 
    #define KS0108_CS3            (1 << 5) 
    
    extern unsigned char screen_x; 
    extern unsigned char screen_y; 
    
    #define DISPLAY_STATUS_BUSY    0x80 
    
    //------------------------------------------------------------------------------------------------- 
    // Delay function 
    //------------------------------------------------------------------------------------------------- 
    void GLCD_Delay(void) 
    { 
    asm("nop"); 
    asm("nop"); 
    //asm("nop"); 
    //asm("nop"); 
    } 
    //------------------------------------------------------------------------------------------------- 
    // Enalbe Controller (0-2) 
    //------------------------------------------------------------------------------------------------- 
    void GLCD_EnableController(unsigned char controller) 
    { 
    switch(controller){ 
        case 0 : KS0108_CTRL_PORT &= ~KS0108_CS1; break; 
        case 1 : KS0108_CTRL_PORT &= ~KS0108_CS2; break; 
        case 2 : KS0108_CTRL_PORT &= ~KS0108_CS3; break; 
        } 
    } 
    //------------------------------------------------------------------------------------------------- 
    // Disable Controller (0-2) 
    //------------------------------------------------------------------------------------------------- 
    void GLCD_DisableController(unsigned char controller) 
    { 
    switch(controller){ 
        case 0 : KS0108_CTRL_PORT |= KS0108_CS1; break; 
        case 1 : KS0108_CTRL_PORT |= KS0108_CS2; break; 
        case 2 : KS0108_CTRL_PORT |= KS0108_CS3; break; 
        } 
    } 
    //------------------------------------------------------------------------------------------------- 
    // Read Status from specified controller (0-2) 
    //------------------------------------------------------------------------------------------------- 
    unsigned char GLCD_ReadStatus(unsigned char controller) 
    { 
    unsigned char status; 
    KS0108_DATA_DIR = 0x00; 
    KS0108_CTRL_PORT |= KS0108_RW; 
    KS0108_CTRL_PORT &= ~KS0108_RS; 
    GLCD_EnableController(controller); 
    KS0108_CTRL_PORT |= KS0108_EN; 
    GLCD_Delay(); 
    status = KS0108_DATA_PIN; 
    KS0108_CTRL_PORT &= ~KS0108_EN; 
    GLCD_DisableController(controller); 
    return status; 
    } 
    //------------------------------------------------------------------------------------------------- 
    // Write command to specified controller 
    //------------------------------------------------------------------------------------------------- 
    void GLCD_WriteCommand(unsigned char commandToWrite, unsigned char controller) 
    { 
    while(GLCD_ReadStatus(controller)&DISPLAY_STATUS_BUSY); 
    KS0108_DATA_DIR = 0xFF; 
    KS0108_CTRL_PORT &= ~(KS0108_RW | KS0108_RS); 
    GLCD_EnableController(controller); 
    KS0108_DATA_PORT = commandToWrite; 
    KS0108_CTRL_PORT |= KS0108_EN; 
    GLCD_Delay(); 
    KS0108_CTRL_PORT &= ~KS0108_EN; 
    GLCD_DisableController(controller); 
    } 
    //------------------------------------------------------------------------------------------------- 
    // Read data from current position 
    //------------------------------------------------------------------------------------------------- 
    unsigned char GLCD_ReadData(void) 
    { 
    unsigned char data; 
    while(GLCD_ReadStatus(screen_x / 64)&DISPLAY_STATUS_BUSY); 
    KS0108_DATA_DIR = 0x00; 
    KS0108_CTRL_PORT |= (KS0108_RW | KS0108_RS); 
    GLCD_EnableController(screen_x / 64); 
    //GLCD_Delay(); 
    KS0108_CTRL_PORT |= KS0108_EN; 
    GLCD_Delay(); 
    data = KS0108_DATA_PIN; 
    KS0108_CTRL_PORT &= ~KS0108_EN; 
    GLCD_DisableController(screen_x / 64); 
    screen_x++; 
    return data; 
    } 
    //------------------------------------------------------------------------------------------------- 
    // Write data to current position 
    //------------------------------------------------------------------------------------------------- 
    void GLCD_WriteData(unsigned char dataToWrite) 
    { 
    while(GLCD_ReadStatus(screen_x / 64)&DISPLAY_STATUS_BUSY); 
    KS0108_DATA_DIR = 0xFF; 
    KS0108_CTRL_PORT &= ~KS0108_RW; 
    KS0108_CTRL_PORT |= KS0108_RS; 
    KS0108_DATA_PORT = dataToWrite; 
    GLCD_EnableController(screen_x / 64); 
    KS0108_CTRL_PORT |= KS0108_EN; 
    GLCD_Delay(); 
    KS0108_CTRL_PORT &= ~KS0108_EN; 
    GLCD_DisableController(screen_x / 64); 
    screen_x++; 
    } 
    //------------------------------------------------------------------------------------------------- 
    // 
    //------------------------------------------------------------------------------------------------- 
    void GLCD_InitalizePorts(void) 
    { 
    KS0108_CTRL_DIR |= (KS0108_CS1 | KS0108_CS2 | KS0108_CS3 | KS0108_RS | KS0108_RW | KS0108_EN); 
    KS0108_CTRL_PORT |= (KS0108_CS1 | KS0108_CS2 | KS0108_CS3); 
    
    } 
    //------------------------------------------------------------------------------------------------- 
    // 
    //------------------------------------------------------------------------------------------------- 
    unsigned char GLCD_ReadByteFromROMMemory(char * ptr) 
    { 
    return pgm_read_byte(ptr); 
    } 
    //------------------------------------------------------------------------------------------------- 
    // 
    //------------------------------------------------------------------------------------------------- 
    



    Jestem pewny, ze osoby, które uruchomiły ten wyświetlacz, doskonale znają powyżej przedstawioną bibliotekę i pomogą mi rozwiązać problem. Dodam jeszcze, że na początku pomyliłem piny na wyświetlaczu i połączyłem go w odwrotnej kolejności (tzn. nie od 0 do 20, ale od 20 do 0), lecz nie podejrzewam, aby się coś przez to stało. Nie udało mi się jeszcze niczego na nim wyświetlić. Zwracam się o pomoc, gdzie szukać błędu?

    Pozdrawiam i dziękuję za każdą odpowiedź.
    [AVR GCC][KS0108] Problem z uruchomieniem wyświetlacza
  • REKLAMA
  • #2 7156501
    Konto nie istnieje
    Poziom 1  
  • #3 7156899
    Skyttop
    Poziom 11  
    Niestety to nie tu jest problem. Ja po prostu na schemacie pomyliłem opisy i tam gdzie jest A ma być K i odwrotnie. Sprawdziłem to na schemacie płytki ZL16AVR, elektrycznie jest dobrze, zresztą podświetlanie wyświetlacza działa. No i tylko to niestety.
  • REKLAMA
  • REKLAMA
  • #5 7161949
    Skyttop
    Poziom 11  
    Z tej strony już korzystałem i też nie działa. A może bez zewnętrznego kwarcu 16MHz w ogóle nie zadziała? Ale z drugiej strony co to za różnica, skoro magistrala jest równoległa. Zaczynam się zastanawiać, czy nie mam uszkodzonego wyświetlacza, ale w tej chwili nie mogę tego stwierdzić, bo nie mam drugiego.
  • #6 7162216
    arrevalk
    Poziom 25  
    Głupie pytanie: czy próbowałeś regulować kontrast?
  • #7 7162557
    Skyttop
    Poziom 11  
    Pewnie że próbowałem. Od tego mam ten potencjometr, co na schemacie. Ja jeszcze wypróbuję ten przykład ze strony, którą podał gothye. Po sprawdzeniu okazało się, że wypróbowałem bibliotekę radzia, która była do ściągnięcia z tej samej strony, a ten przykład, który podsunął gothye jest trochę inny. Myślałem, że to jest to samo, ale jednak nie. Jutro napiszę, jakie są efekty.
  • #8 7163886
    Skyttop
    Poziom 11  
    gothye, mógłbyś wysłać mi swój program?
  • REKLAMA
  • #9 7166539
    saper_2
    Poziom 18  
    Na pewno masz -xxV na Vee - może nie masz... W każdym razie wyświetlacz powinien zrobić się czarny(biały?) jak za mocno pokręcisz Vlcd jak się nie robi to coś nie tak z wyświetlaczem/podłączeniem.

    Ja też eksperymentowałem z KS0108 ostatnio i popełniłem swój driver na bazie sterownika z radzio.dxp.pl . Co prawda jest on do lcd 120x64 (2 panele po 60x64 i jedna noga wyboru połówki lcd) ale powinien sterownik zadziałać chociaż na jednej połówce.

    Plik F51151N-HB12625.rar na http://chomikuj.pl/sapers_2/Elektronika/LCDTerm-PDT3100
  • #10 8352635
    scop
    Poziom 10  
    Witam,
    Podłącze sie pod temat...
    Też skorzystałem z programu źródłowe przykładów w języku C: graph_lcd, ale puki co GLCD (LGM12864B-NSW-BBS) nie działa...

    Pierwsze moje podejrzenie to czy dobrze skonfigurowałem #define? dla połączeń:
    
    /*
    DANE: PA
    RS: PD4
    R/W: PD5
    E: PD6
    RST: PD7 --> ?CS3?
    CS1: PD2
    CS2: PD3
    */
    
    #define KS0108_DATA_PORT    PORTA 
    #define KS0108_DATA_DIR       DDRA
    #define KS0108_DATA_PIN       PINA 
    
    #define KS0108_CTRL_PORT     PORTD 
    #define KS0108_CTRL_DIR        DDRD 
    
    #define KS0108_RS             (1 << 4) 
    #define KS0108_RW            (1 << 5) 
    #define KS0108_EN             (1 << 6) 
    
    #define KS0108_CS1            (1 << 2) 
    #define KS0108_CS2            (1 << 3) 
    #define KS0108_CS3            (1 << 7)
  • #11 8656357
    karol123
    Poziom 16  
    A co obsługuje linia CS3 w bibliotece ja mam tylko 2 linie CS a co zrobić z tą trzecią

    Dodano po 9 [sekundy]:

    A co obsługuje linia CS3 w bibliotece ja mam tylko 2 linie CS a co zrobić z tą trzecią
REKLAMA