Dziś myśle nad nowym urządzeniem
Atmega będzie sterować 3 przekaźnikami w zależności od parametrów wejściowych, im wyższa wartość na wejściu to załączy się kolejne wyjście. Niby proste...
Pod przekaźniki będą podłączone obciążenia.
Chodzi o to, że jeśli na wyjściu pierwszym nie będzie obciążenia, to ma się załączyć drugie, a jeśli na 2 też nie będzie obciążenia to 3.
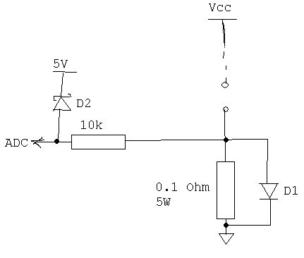
Pierwszy pomysł to w jakiś sposób mierzyć prąd, ale wykorzystywać przetwornik ADC do tego żeby stwierdzić tylko czy prąd płynie czy nie to chyba przesada. Najłatwiej będzie wykorzystać wejście jako zwykłe binarne, stan wysoki=jest prąd, stan niski=prąd nie płynie.
Czy ma ktoś jakiś inny, prosty pomysł?
Atmega będzie sterować 3 przekaźnikami w zależności od parametrów wejściowych, im wyższa wartość na wejściu to załączy się kolejne wyjście. Niby proste...
Pod przekaźniki będą podłączone obciążenia.
Chodzi o to, że jeśli na wyjściu pierwszym nie będzie obciążenia, to ma się załączyć drugie, a jeśli na 2 też nie będzie obciążenia to 3.
Pierwszy pomysł to w jakiś sposób mierzyć prąd, ale wykorzystywać przetwornik ADC do tego żeby stwierdzić tylko czy prąd płynie czy nie to chyba przesada. Najłatwiej będzie wykorzystać wejście jako zwykłe binarne, stan wysoki=jest prąd, stan niski=prąd nie płynie.
Czy ma ktoś jakiś inny, prosty pomysł?
