logo elektroda
logo elektroda
X
logo elektroda
REKLAMA
REKLAMA
Adblock/uBlockOrigin/AdGuard mogą powodować znikanie niektórych postów z powodu nowej reguły.

Atmega8, Rs23, powielenie

elektronik12z 26 Paź 2009 19:24 2024 10
REKLAMA
  • #1 7178259
    elektronik12z
    Poziom 13  
    Witam

    Mam układ z Atmegą 8, procek ten ma 1 RS232, czy da się go powielić? To znaczy
    wyjście RS232 byłoby podłączone z urządzeniem (telefon), a piny Tx oraz masa podłączone do komputera. Port w komputerze byłby tylko do odczytu, a urządzenie odczyt/zapis.

    Pomysł prosty, ale nie słyszałem, aby ktoś tak podłączał Rs-a więc musi być jakiś powód.

    Proszę o poradę.

    Pozdrawiam
  • REKLAMA
  • REKLAMA
  • #3 7178548
    elektronik12z
    Poziom 13  
    Witam

    Wykorzystuję UART w uP, ale chciałem jednocześnie mieć podgląd w PC co jest transmitowane przez RS232 pomiędzy Atmegą a telefonem. Mam wyświetlacz 2x16, ale wolałbym zobaczyć dane na PC.

    Niestety schemat w Paincie...

    Pozdrawiam
  • #4 7178685
    xury
    Specjalista automatyka domowa
    Tak to chyba raczej nie przejdzie. Być może udało by się gdyby dać odnogę na poziomie TTL poprzez diodę na drugą wolną parę na Max232 ,a potem do PC.
    Lub jeszcze lepiej dać drugiego Maxa. Chociaż nie wiem - to nie RS485 i nigdy czegoś takiego nie robiłem. Może inni sie niech wypowiedzą.
    Może jednak lepiej zmodyfikować wsad od uC i dopisać obsługę programowego UART i przekierowywać bespośrednio to co telefon wysyła na ten drugi UART?
  • REKLAMA
  • #5 7179585
    dan_mad
    Poziom 10  
    Ja w swoich układach też robię podgląd RSa i tak jak kolega wcześniej napisał najbezpieczniej "rozgałęzić" TXa na poziomie TTL i puścić przez drugiego max'a (standardowy układ MAX232 ma dwie pary portów, tak więc nawet dodatkowego scalaka nie trzeba :-) )
  • #6 7179772
    AVRowiec
    Poziom 18  
    W ten sposób (wg schematu) spalisz telefon.
    Już lepiej zrobić 2x UART za pomocą bramki i przełączać to programowo. Np za pomocą 74HC125. Jak dasz diody albo zwykłe bramki to do telefonu będą czasem trafiać rzeczy które nie powinny a wtedy telefon potrafi zawiesić się na kilka sekund (zanim odeśle ERROR).
    Ew. użyj kontrolera z dwoma uartami (np ATMega128).
    A najmądrzej zrobisz rezygnując z MAX232 bo to przeżytek jest. Lepiej daj ATMega8L (to L oznacza niskonapięciowy) czyli możesz bezpośrednio do telefonu się podłączyć bez dodatkowych bramek i konwerterów
    a do połączenie z PC najlepiej użyć sprawdzonego układu USB-CDC. Jest opis w necie. Sam wykonałem i sprawdza się doskonale. Jest to wirtualny port COM na USB.
  • #7 7179831
    xury
    Specjalista automatyka domowa
    Myślę, że telefonu by nie spalił, bo kabel co idzie od maxa przy uC do telefonu też pewnie ma maxa w sobie. Więc połączenie jest typu uC<>Max232<>Max232<>telefon i jest ok. Po narysowanej wtyczce widać że to kabel z wtyczką Cannona.
    Jeśli wepnie sie do Tx z telefonu ale już po stronie TTL to nic się nie bedzie działo, zwłaszcza, że nie podpina się pod Rx telefonu.
    Co prawda dwa Maxy jeśli telefon i tak działa na LvTTL (chociaż należało by dostosować napięcia) są zupełnie nie potrzebne, ale jeśli jeszcze jest potrzeba przyłączenia do PC, to w tym wypadku wydają mi się pewną zaletą. Do telefonu nie ma prawa nic trafić pod warunkiem użycia drogiej wolnej pary I/O. Nigdy jednak tak jak na schemacie, bo napięcia od Maxa i od PC "pogryza się"
  • #8 7179914
    dan_mad
    Poziom 10  
    Jak to mówią "raz zobaczyć to więcej niż sto razy usłyszeć" :-)

    Atmega8, Rs23, powielenie

    Oczywiście wiesz że w ten sposób "widzisz" na kompie tylko dane wysyłane przez uC ???
  • REKLAMA
  • #9 7180054
    elektronik12z
    Poziom 13  
    Witam

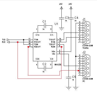
    Ok, dzięki za pomoc, ale jakbym chciał zobaczyć co wysyła telefon to mogę jak na schemacie?


    Atmega8, Rs23, powielenie

    Pozdrawiam
  • #10 7180370
    kamyczek
    Poziom 38  
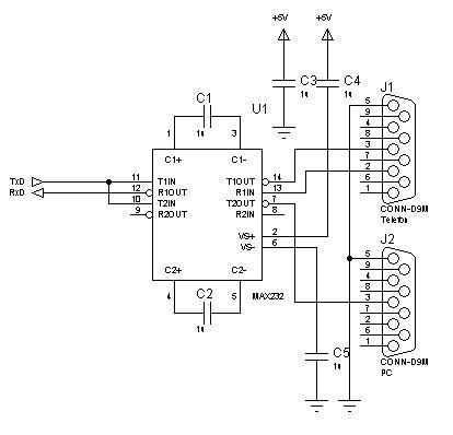
    Coś tu koledzy namieszali nieco W DB9 RX-2 TX-3 w maxie tak jak na rysunku:
    Atmega8, Rs23, powielenie
    a kolega tu łączy tx z wyjściem TX więc w DB9 trzeba zamienić 2 z 3 , a połączenie czerwone nie są poprawne ! Nie łączy się wyjścia z wyjściem i strony ttl z wyjściem komputera . W sieci jest wiele przykładów wystarczy użyć wyszukiwarki. Jest też wiele programów do logowania transmisji RS232
  • #11 7180384
    dan_mad
    Poziom 10  
    do elektronik12z:

    Nie, jak chcesz zobaczyć na kompie dane przesyłane z telefonu, to na schemacie oryginalnym zamiast połączenia 10 z 11, musiałoby być 10 z 12 (numery wyprowadzeń MAX232) i to wszystko.
REKLAMA