logo elektroda
logo elektroda
X
logo elektroda
REKLAMA
REKLAMA
Adblock/uBlockOrigin/AdGuard mogą powodować znikanie niektórych postów z powodu nowej reguły.

[AVR] Podłączenie mikrofonu

miono 27 Paź 2009 13:10 4770 11
REKLAMA
  • #1 7180830
    miono
    Poziom 15  
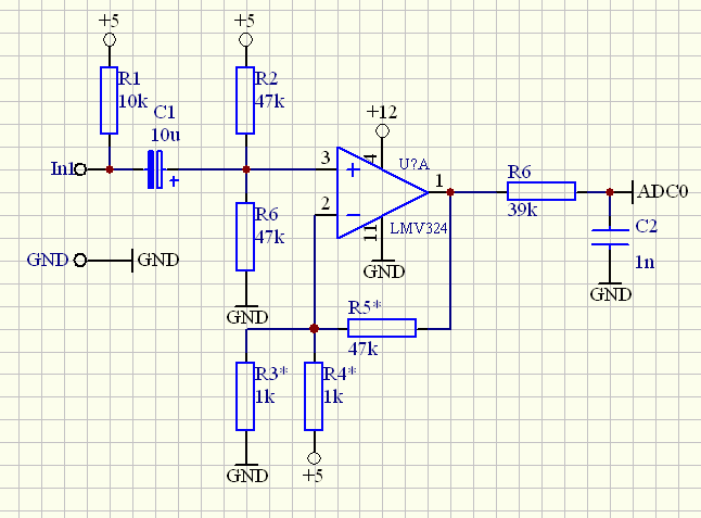
    Chciałbym podłączyć mikrofon do wejścia ADC AVRa. Chciałbym zrealizować to jak najprościej. Nie znam się na analogówce zupełnie, więc najlepiej gdybym mógł zastosować jeden jakiś wzmacniacz + potencjometr do regulacji wzmocnienia. Mam schemat jak użyć wzmacniacz LM358, ale jest tam dość sporo elementów a mi zależy na czymś bardzo prostym.
    Czy ktoś robił coś takiego i może użyczyć kawałek schematu?
  • REKLAMA
  • REKLAMA
  • #3 7181467
    miono
    Poziom 15  
    Dzięki za układ. Jest wystarczająco prosty, jednak te +12 jest nie do przyjęcia. Albo 5V albo 3,3 musi być. Czy można w tej konfiguracji zastosować LMV358?
  • Pomocny post
    #4 7181622
    Konto nie istnieje
    Poziom 1  
  • REKLAMA
  • Pomocny post
    #5 7181950
    dan_mad
    Poziom 10  
    Cytat:
    zastosował małą przetwornicę pojemnościową podwyższającą zasilanie.


    Ja w takim przypadku używam ukł.MAX232, masz wtedy nie dość że potrzebne wyższe napięcie to jeszcze dodatkowo ujemne symetryczne :-) co zwiększa pole działania jeśli chodzi o wykorzystanie OpAmp'ów.
  • #6 7181989
    zdebel
    Poziom 15  
    A ja miałbym pytanie do kolegi atoma, w ramach poszerzania moich zasobów wiedzy o analogówce, mógłbyś po krótce opisać jak działa Twój układ wzmacniacza?
  • #7 7182056
    Konto nie istnieje
    Poziom 1  
  • REKLAMA
  • #8 7182067
    zdebel
    Poziom 15  
    Pierwszy :)
  • Pomocny post
    #9 7182135
    tmf
    VIP Zasłużony dla elektroda
    Miono: na tej ziemi juz wszystko wymyslono, o czym dobitnie swiadczy google, ktorego karmisz magiczna fraza "avr microphone application note", a poniewaz jestes szczesciarzem juz pierwszy link wskazuje na AVR335, gdzie Atmel chwali sie jak z AVR zrobic soundrecorder. Masz tam wszystkie schematy, a nawet potrzebny kod.
  • Pomocny post
    #10 7182340
    Konto nie istnieje
    Poziom 1  
  • #11 7182650
    zdebel
    Poziom 15  
    No to już widze czego nie wiedziałem, dzięki wielkie :)
  • #12 7188517
    miono
    Poziom 15  
    Dziekuję wszystkim za pomoc już wszystko wiem :)
REKLAMA