logo elektroda
logo elektroda
X
logo elektroda
REKLAMA
REKLAMA
Adblock/uBlockOrigin/AdGuard mogą powodować znikanie niektórych postów z powodu nowej reguły.

Gniazdo USB, czy potrzebny ft232r?

ElektroTME 27 Paź 2009 23:07 2915 15
REKLAMA
  • #1 7183695
    ElektroTME
    Poziom 14  
    Witam,
    Robię sobie taki starter kit na Atmedze 32 i chcę dodać do niego gniazdo USB które umożliwiało by komunikację z komputerem.
    I tu nasuwa mi się pytanie:
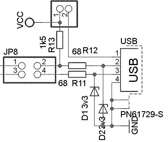
    Czy ten sposób połączenia gniazda USB:
    Gniazdo USB, czy potrzebny ft232r?
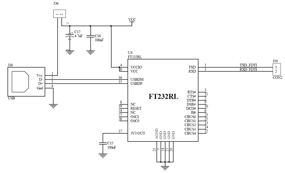
    da mi ten sam efekt co ten sposób podłączenia:
    Gniazdo USB, czy potrzebny ft232r?
    ?
    dodam że drugim ze sposobów ładuję programy do megi(bootloader) w gotowym starter kicie.
    Czy pierwszy sposób zapewnił by mi korzystanie z tego bootloadera?
    (Korzystam z programu MegaLoad i musiałem zainstalować bibliotekę libusb.lib)

    Proszę o szybkie odpowiedzi, na jutro muszę oddać projekt płytki, więc czeka mnie jeszcze trawienie płytki.

    Pozdrawiam
    Czaro
  • REKLAMA
  • Pomocny post
    #2 7183844
    Konto nie istnieje
    Poziom 1  
  • #3 7183854
    ElektroTME
    Poziom 14  
    Czyli pierwszym z połączeń nie dam rady zaemulować portu COM w komputerze, nawet kożystając z biblioteki libusb.lib?
    Ale ten sposób będzie dobry jak sam napiszę procedurę komunikacji po USB?
  • Pomocny post
    #4 7183865
    Konto nie istnieje
    Poziom 1  
  • REKLAMA
  • #5 7183877
    ElektroTME
    Poziom 14  
    rozumiem, a znasz może jakiś zastępczy układ od ft232r?
    Bo tego niema w moim sklepie, poza tym jest drogi, na tme jakieś 15zł.
    I żeby nie był w SMD :D
  • Pomocny post
    #6 7183914
    Konto nie istnieje
    Poziom 1  
  • REKLAMA
  • #7 7183939
    ElektroTME
    Poziom 14  
    Bo o to chodzi, jak już mówiłem robię starter kit na atmedze16/32 dla szkoły, bo w przyszłym roku nauczyciel zamienia 8051 na megę 16 i na moim starter kicie będzie uczył.
    Mam całkiem ciekawy projekt, i chciałem zrobić bootloader po USB, bo wiem jak to pomaga przy pisaniu programów :D
    Korzystam z MegaLoad ze strony http://www.microsyl.com/ lecz komputer musi po podłączeniu kitu przez USB wykryć port com. Niewiem jak pogodzić bootloader z megaLoad'u z kodem emulującym port com :/
  • Pomocny post
    #8 7183966
    Konto nie istnieje
    Poziom 1  
  • REKLAMA
  • #9 7184002
    ElektroTME
    Poziom 14  
    Właśnie, nie pisałem ani tego ani tego :(
    Czyli w sumie najtaniej znaleźć kod na attiny i zrobić z niego przejściówkę usb<->rs232?
  • Pomocny post
    #10 7184006
    Konto nie istnieje
    Poziom 1  
  • #11 7184011
    ElektroTME
    Poziom 14  
    No tak ;p
    Ale nie wiem czy sobie poradzę :/
    Byłbyś chętny mi pomóc przy przeróbce kodów?
    Jutro znajdę dobry gotowy bootloader, i dobry kod przejściówki usb<>rs232 na attiny, a nawet już chyba mam, tematy:

    bootloader
    &
    przejściówka
    ale jeszcze muszę poczytać.
  • Pomocny post
    #12 7184038
    Konto nie istnieje
    Poziom 1  
  • #13 7184105
    ElektroTME
    Poziom 14  
    Widzę, że bez owego ft232r się nie obejdzie, a więc użyję go w projekcie.
    Dziękuję za wszelką pomoc :)
    Pozdrawiam
    edit: do źródełek przejściówki (kod w c) też dotarłem ;)
  • #14 7184542
    Konto nie istnieje
    Poziom 1  
  • #15 7184919
    OldSkull
    Poziom 28  
    Możesz skorzystać z gotowych przejściówek USB-RS232. Kosztują około 5-6zł na Allegro. Jeśli projekt ma być zamknięty w obudowie, to nie ma problemu nawet do środka włożyć taką przejściówkę.
  • #16 7186360
    ElektroTME
    Poziom 14  
    No i dzisiaj oddałem projekt starter kitu w ręce uczniów(kolegów).
    Ze względu na to że oni dopiero zaczynają przygodę z avrkami wstawiłem im tego scalaka ft232rs, nie będą mieli problemu z komunikacją z PC.
    Dodatkowo, może nie w najbliższym czasie, ale niedługo zrobię przejściówkę usb<>rs232 na attiny45.
    To chyba wszystko w tym temacie, ft232rs jest bardzo przydatny, jednakże ma swoją cenę ok 15-17zł
    Pozdrawiam
REKLAMA