logo elektroda
logo elektroda
X
logo elektroda
REKLAMA
REKLAMA
Adblock/uBlockOrigin/AdGuard mogą powodować znikanie niektórych postów z powodu nowej reguły.

Elektroniczny kanarek

miro88 31 Paź 2009 08:59 1565 0
REKLAMA
  • Elektroniczny kanarek
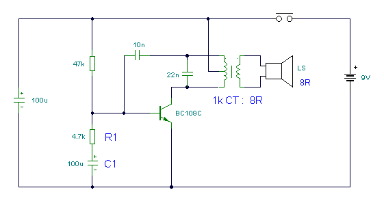
    Ten układ jest zmodyfikowanym oscylatorem z kilkoma dodatkowymi elementami. Transformator to mały transformator audio typu LT700. Włączenie R1 i C1 nadaje oscylatorowi charakterystyczne „ćwierkanie”. Gdy kondensator 100u jest ładowany przez 4.7K rezystor, R1 napięcie wstępne dla tranzystora zostanie przerwane. Powoduje to zatrzymanie drgań, kondensator jest rozładowywany przez emiter-bazę tranzystora i drgania zaczynają się znowu. Zmiana tych składowych zmienia częstotliwość „ćwierkania”. Ćwierkanie zależy także od napięcia. Gdy włączany jest przycisk, 100u kondensator jest ładowany. Gdy przycisk jest zwalniany, drgania zanikają i „ćwierkanie” staje się szybsze.

    Fajne? Ranking DIY
    O autorze
    miro88
    Poziom 24  
    Offline 
    miro88 napisał 1071 postów o ocenie 154, pomógł 13 razy. Mieszka w mieście Wieliczka. Jest z nami od 2002 roku.
  • REKLAMA
REKLAMA