logo elektroda
logo elektroda
X
logo elektroda
REKLAMA
REKLAMA
Adblock/uBlockOrigin/AdGuard mogą powodować znikanie niektórych postów z powodu nowej reguły.

Intercom głośnomówiący (domofon)

miro88 31 Paź 2009 09:02 1916 0
REKLAMA
  • Intercom głośnomówiący (domofon)
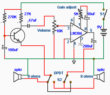
    W tym układzie, 8 omowy głośnik jest zarówno mikrofonem i urządzeniem wyjściowym. Stopień wzmacniaczy BC109C w trybie podstawowym daje dobre wzmocnienie napięciowe, podczas gdy dostarcza niską impedancje wejściową, aby dopasować głośnik. Same przesunięcie prądu stałego jest stosowane przy uwzględnieniu wahań wzmocnienia prądowego w tranzystorze. LM386 jest stosowany w trybie nieodwracalnym jako wzmacniacz mocy, aby zwiększyć wzmocnienie napięciowe i zasilić 8 omowy głośnik. Potencjometr 10k spełnia funkcję regulatora wzmocnienia i całkowite wzmocnienie może być regulowane przez nastawienie 5k. Podwójny biegun przełącznika, odwraca pozycje głośnika, tak żeby jeden był używany do mówienia a inny do słuchania. Ręczna obsługa przełącznika (wewnątrz domu) pozwala na dwa sposoby komunikacji.

    Fajne? Ranking DIY
    O autorze
    miro88
    Poziom 24  
    Offline 
    miro88 napisał 1071 postów o ocenie 154, pomógł 13 razy. Mieszka w mieście Wieliczka. Jest z nami od 2002 roku.
  • REKLAMA
REKLAMA