logo elektroda
logo elektroda
X
logo elektroda
REKLAMA
REKLAMA
Adblock/uBlockOrigin/AdGuard mogą powodować znikanie niektórych postów z powodu nowej reguły.

Przełącznik obsługiwany dźwiękiem

miro88 31 Paź 2009 09:11 1235 0
REKLAMA
  • Przełącznik obsługiwany dźwiękiem
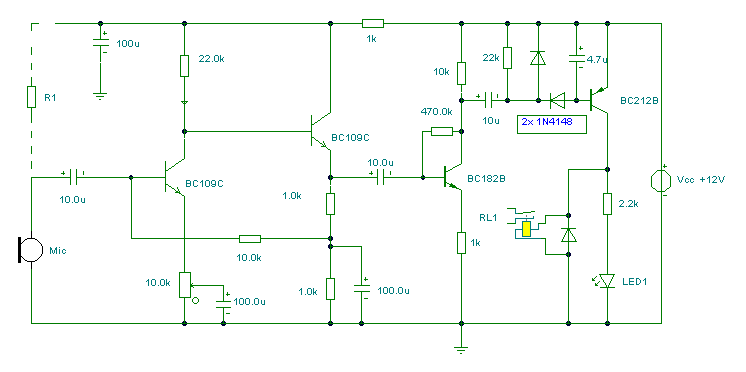
    Ten czuły przełącznik obsługiwany dźwiękiem może być stosowany z dynamicznym mikrofonem jak wyżej lub z mikrofonem elektretowym (ECM). Przy zastosowaniu mikrofonu elektretowego konieczne jest dołączenie R1 (linia przerywana). Wartość właściwa powinna zawierać się między 2.2k i 10k. Dwa tranzystory BC 109C tworzą przedwzmacniacz dźwiękowy, którego wzrost jest kontrolowany przez nastawienie 10k. Sygnał wyjściowy jest dalej wzmacniany przez tranzystor BC 182B. Aby zapobiec niestabilności przedwzmacniacz jest odsprzęgany z kondensatorem 100u i rezystorem 1k.

    Fajne? Ranking DIY
    O autorze
    miro88
    Poziom 24  
    Offline 
    miro88 napisał 1071 postów o ocenie 154, pomógł 13 razy. Mieszka w mieście Wieliczka. Jest z nami od 2002 roku.
  • REKLAMA
REKLAMA