logo elektroda
logo elektroda
X
logo elektroda
REKLAMA
REKLAMA
Adblock/uBlockOrigin/AdGuard mogą powodować znikanie niektórych postów z powodu nowej reguły.

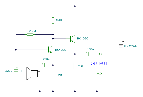
Układ Głośnikowo - Mikrofonowy

miro88 31 Paź 2009 09:14 1265 0
REKLAMA
  • Układ Głośnikowo - Mikrofonowy
    W tym układzie zwykły głośnik może być na zmianę mikrofonem.

    Układ pozwala użyć taniego głośnika jako mikrofonu. Fale dźwiękowe docierające do głośnika powodują wahania w cewce drgającej. Cewka drgająca poruszając się w magnetycznym polu głośnika wytwarza mały sygnał elektryczny. Układ jest zaprojektowany dla przedziału napięć pomiędzy 6 – 12 V DC. Pierwszy tranzystor działa w układzie o wspólnej bazie. Zaletą tego jest możliwość dopasowania niskiej wejściowej impedancji głośnika do poziomu wspólnej bazy, po drugie ma wysokie wzmocnienie napięciowe. Drugi stopień jest bezpośrednio sprzężony i działa w wtórniku emiterowym. Wzmocnienie napięciowe jest trochę mniejsze od jedności, ale wyjściowa impedancja jest niska i zasili długie kable. Jakość mowy nie jest tak dobra w porównaniu ze zwykłym mikrofonem czy elektretowym, lecz można uzyskać zadowalające rezultaty. Mogą być użyte membrany głośnika o średnicach od 1 do 3 cali. Impedancja głośnika może wynosić 4 – 64 Ohm.

    Fajne? Ranking DIY
    O autorze
    miro88
    Poziom 24  
    Offline 
    miro88 napisał 1071 postów o ocenie 154, pomógł 13 razy. Mieszka w mieście Wieliczka. Jest z nami od 2002 roku.
  • REKLAMA
REKLAMA