logo elektroda
logo elektroda
X
logo elektroda
REKLAMA
REKLAMA
Adblock/uBlockOrigin/AdGuard mogą powodować znikanie niektórych postów z powodu nowej reguły.

Wskaźnik Sygnałowy [projekt]

miro88 31 Paź 2009 09:16 1409 0
REKLAMA
  • Wskaźnik Sygnałowy [projekt]
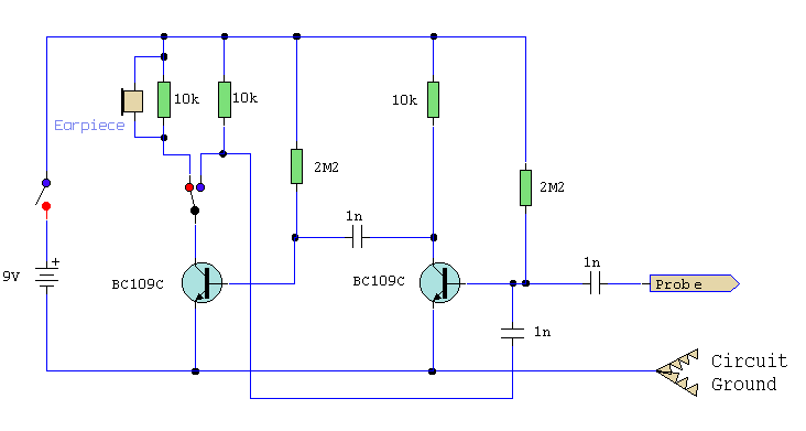
    Prosty układ testujący, który lokalizuje uszkodzenia sprzętu audio i radiowego.

    Blokadę DC powoduję 1n kondensator na końcu próbnika (sondy) i dwa etapy są pojemnościowo sprzężone. Gdy przełącznik jest przesunięty w przeciwną stronę (do niebieskiego punktu) oba tranzystory są przyłączone jako generatory astabilnej fali prostokątnej. Taki układ generuje drgania harmoniczne z dźwięku do kilkuset kHz.

    Fajne? Ranking DIY
    O autorze
    miro88
    Poziom 24  
    Offline 
    miro88 napisał 1071 postów o ocenie 154, pomógł 13 razy. Mieszka w mieście Wieliczka. Jest z nami od 2002 roku.
  • REKLAMA
REKLAMA