logo elektroda
logo elektroda
X
logo elektroda
REKLAMA
REKLAMA
Adblock/uBlockOrigin/AdGuard mogą powodować znikanie niektórych postów z powodu nowej reguły.

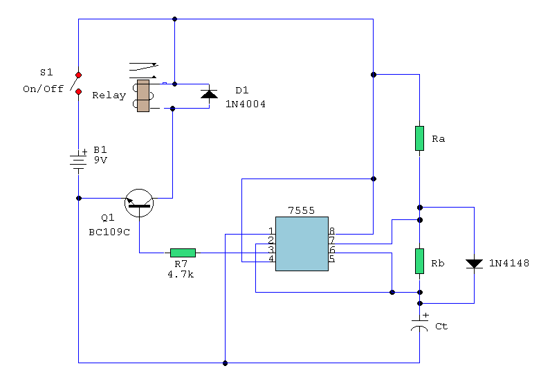
Zegar asymetryczny [projekt]

miro88 31 Paź 2009 09:18 1686 0
REKLAMA
  • Zegar asymetryczny [projekt]
    Prosty astabilny zegar zrobiony z układu 555. Łańcuch taktowania składa się z rezystorów Ra, Rb i kondensatora Ct. Kondensator jest ładowany przez Ra, który jest w szeregu z diodą 1N4148. Droga wyładowania przebiega przez Rb do pinu 7 układu scalonego. Obie połowy okresu taktowania mogą być teraz ustawiane niezależnie.

    Czas ładowania (sygnał wyjściowy wysoki) jest obliczany następująco:

    T(on) = 0.7 Ra Ct

    Czas rozładowania (sygnał wyjściowy niski) jest obliczany następująco:

    T(off) = 0.7 Rb Ct


    Należy zaznaczyć, że wzór T(on) pomija rezystancje szeregową i napięcie przewodzenia 1N4148, dlatego wartość jest przybliżona. Wzór T(off) jest wolny od wpływu D1 dlatego jest dokładny.

    Fajne? Ranking DIY
    O autorze
    miro88
    Poziom 24  
    Offline 
    miro88 napisał 1071 postów o ocenie 154, pomógł 13 razy. Mieszka w mieście Wieliczka. Jest z nami od 2002 roku.
  • REKLAMA
REKLAMA