logo elektroda
logo elektroda
X
logo elektroda
REKLAMA
REKLAMA
Adblock/uBlockOrigin/AdGuard mogą powodować znikanie niektórych postów z powodu nowej reguły.

[AVR?][C][DS18B20] Regulator temperatury

gigipawel 31 Paź 2009 14:09 2642 2
REKLAMA
  • #1 7197720
    gigipawel
    Poziom 15  
    Witam!

    Jestem początkujący w dziedzinie Mikrokontrolerów i nie chciałbym popełnić gafy kupując jakiś procesor a potem nie mogąc go zaprogramować. Proszę o pomoc w dobraniu procesora do takiego układu:
    + pomiar temperatury w 2 miejscach za pomocą DS18B20
    + Wyświetlacz LCD 2x16
    + w późniejszym czasie chciałbym żeby układ był jednostką zdolną do komunikacji po Modbus RTU z PLC
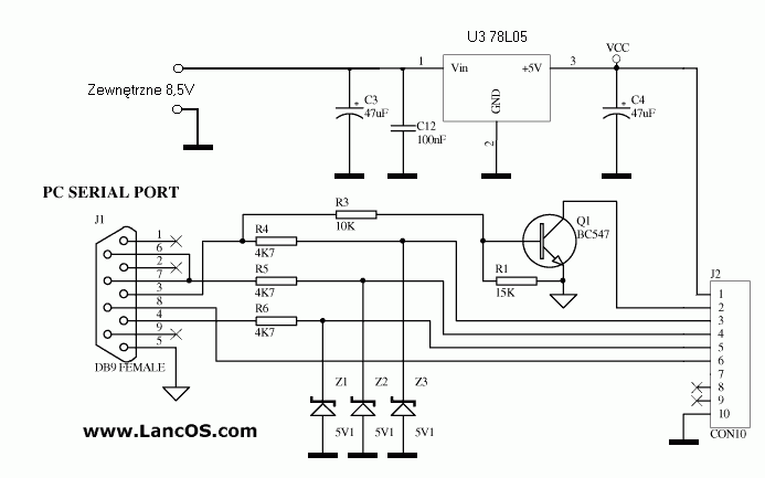
    + można było go zaprogramować z tego programatora [AVR?][C][DS18B20] Regulator temperatury

    Dziękuje za pomoc.
  • REKLAMA
  • #2 7197757
    __Maciek__
    Poziom 20  
    Nie wiem co to za programator, ale do celu który opisałeś to najzupełniej wystarczy Atmega8 lub jej nowsza wersja Atmega88, albo jeszcze lepiej Atmega168 - to samo co atmega88 ale 16k pamięci programu - może się przydać ( lepiej mieć 8k wolnego niż próbować odchudzić program o 100B żeby się zmieścił w procku ( zwłaszcza na początku przygody z mikrokontrolerami. )

    Procedury DS18B20, LCD 2x16, oraz modbus znajdziesz w sieci.
  • #3 7199040
    Myrek1
    Poziom 23  
    Ten programator to zwykły SI Prog pod AVR i PonyProg. Jednak ja nie za bardzo mu ufam, jednak złożył bym STK200 na LPT. Kiedyś zmontowałem go "na pająka" i nie działał. Nie wnikałem dlaczego bo mi się śpieszyło, ale niesmak pozostał. Zresztą bezpośrednie sterowanie z potu szeregowego wg mnie jest nie na miejscu, szczególnie o takim zakresie napięć jak RS-232 (chyba że z "MAXem232").

    Do tego idealnie nadaje się Atmega8, pomieści w sobie procedury do LCD, DSow i MODBUS (piszę o C). Wszystko na Atmege jest już zrobione i LCD, I DSy i MOTBUS, wystarczy poszukać i wzorować się na źródłach.
REKLAMA