Witam.
Potrzebny mi jest prosty minutnik na atmega8, w którym było by tak, że jak chcę go włączyć przytrzymuje przez 3 sec włącznik chwilowy, a drugi włącznik jak włączę go (oczywiście jak układ będzie włączony) to odliczy 120 sec, włączy buzzer i jeszcze takie coś, że jak będzie odliczanie, to buzzer i dioda będzie dzwonić i świecić
a odliczanie będzie pokazywane na wyświetlaczu LED (3 cyfrowy) w sekundach.
Po zakończeniu odliczania buzzer będzie dzwonił przez 10 sec i dioda czerwono-zielone (3 nóżkowa) będzie świecić naprzemiennie co 1 sec.
Proszę o pomoc w schemacie i programie.

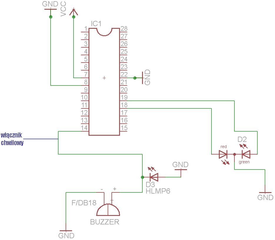
Potrzebny mi jest prosty minutnik na atmega8, w którym było by tak, że jak chcę go włączyć przytrzymuje przez 3 sec włącznik chwilowy, a drugi włącznik jak włączę go (oczywiście jak układ będzie włączony) to odliczy 120 sec, włączy buzzer i jeszcze takie coś, że jak będzie odliczanie, to buzzer i dioda będzie dzwonić i świecić
a odliczanie będzie pokazywane na wyświetlaczu LED (3 cyfrowy) w sekundach.
Po zakończeniu odliczania buzzer będzie dzwonił przez 10 sec i dioda czerwono-zielone (3 nóżkowa) będzie świecić naprzemiennie co 1 sec.
Proszę o pomoc w schemacie i programie.