logo elektroda
logo elektroda
X
logo elektroda
Adblock/uBlockOrigin/AdGuard mogą powodować znikanie niektórych postów z powodu nowej reguły.

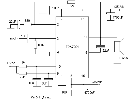
TDA7294(2x100),NE022,NE085,NE025 FuLL ;)

05 Lis 2009 22:57 6221 10
  • O autorze
    Konto nie istnieje
    Konto nie istnieje  
    Konto nie istnieje napisał 0 postów. Jest z nami od 1978 roku.
  • #2 7221463
    koliuk
    Poziom 24  
    Dzieki:)

    Wczoraj miałem zabierać się za szukanie tego ale dobrze że mi się nie chciało a dzisiaj Ty mnie wyręczyłeś:)

    Teraz tylko siadać i robić:)
  • #3 7223487
    byGhost
    Poziom 10  
    TDA7294 Nie ma 100 W :D Ma dużo mniej i do tego bardzo duże zniekształcenia przy dużej mocy :)
  • #4 7223646
    Pawson8
    Poziom 10  
    Witam mam pytanie da rade rozdzielić ta plytke na jeden kanal z uzyciem jednej kostki tda? moze ktos obrobic to w paincie?
  • #5 7223778
    MoniTOX
    Poziom 27  
    byGhost napisał:
    TDA7294 Nie ma 100 W :D Ma dużo mniej i do tego bardzo duże zniekształcenia przy dużej mocy :)

    A czego wymagasz od prostych wzmacniaczy na TDA


    TDA7294(2x100),NE022,NE085,NE025 FuLL ;) TDA7294(2x100),NE022,NE085,NE025 FuLL ;)
  • #6 7223858
    Popak
    Moderator na urlopie...
    Mariusz1892 napisał:
    nocka zarwana ... ;) przeszukane wszystkie fora(8 h) ;) i warto było opisy i schematy, ideowe,płytek drukowanych po prostu wszystko do złożenia wzmacniacza tda 7294 (2x100) myślę że się na coś przyda pozdrawiam ;):d


    Kolega zarwał nockę w szukaniu schematów, a ja znalazłem wszystkie w 5minut :) i zamieszczam je bez prowizji. :D
    NE022 - http://www.nikomp.com.pl/zestawyN/N-022.htm
    NE085 - http://www.nikomp.com.pl/zestawyN/N-0850.htm
    NE025 - http://www.nikomp.com.pl/zestawyN/N-025.htm
    Po za tym schematy te są już na elektrodzie i tematy związane o nich. Żadna nowość.

    Pozdrawiam
  • #7 7224078
    piterek-23
    Poziom 33  
    Bo Kolega ściągał schematy poprzez GPRS.

    Na Elektrodzie już chyba zostało wszystko powiedziane na temat kości TDA 7294 więc nie wiem poco dalej tworzy się takie tematy.
  • #8 7225247
    Konto nie istnieje
    Konto nie istnieje  
  • #9 7225511
    koliuk
    Poziom 24  
    Mariusz1892 on ma te 100W ale w maksymalnej bardziej...

    Jeśli uważasz że on ma 100W nominalnej to TY chyba nawet noty katalogowej nie czytałeś bo nawet w niej pisze iż ma on 70W...
  • #10 7226286
    Kujoo
    Poziom 11  
    Tak jak mówi przedmówca 100W on nie ma i choćby nie wiadomo co się robiło nie będzie miał tych 100W (bo jeżeli będzie, to nie nada się do słuchania z powodu zniekształceń).
    W nocie katalogowej wyraźnie pisze 60-70W, a 100W uzyskuje ale z zniekształceniami nie wspomnie jakimi (rzędu 10%)...
  • #11 7226534
    Faces
    VIP Zasłużony dla elektroda
    Temat zamykam. Jeden z użytkowników trafnie to określił:
    "Na Elektrodzie już chyba zostało wszystko powiedziane na temat kości TDA 7294 więc nie wiem poco dalej tworzy się takie tematy."

    Poza tym schematy są dostępne na sieci bez problemów.
REKLAMA