Ten układ to najlepsiejszy to nie jest, wystarczy że amplituda sygnału jest większa od składowej stałej i ten układ nic nie wykryje. Czyli jak składowa stała pojawi się w obecności sygnału to układ da może wąski sygnał na wyjściu ale nic więcej.
Może być 100V składowej stałej i 100,8 V amplitudy a układ będzie sygnalizował brak składowej stałej

))
Co do tłumaczenia:
- sygnał nie jest limitowany tylko OGRANICZANY (słownictwo techniczne)
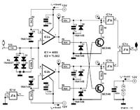
- diody D2 do D5 ograniczają napięcie do podwojonego napięcia przewodzenia diody czyli zależnie od wartości sygnału wejściowego do zakresu -2*Ud do 2*Ud (-1.5 do +1.5V - wartości te mogą być większe przy większych napięciach wejściowych).
Gdyby sygnał był ograniczany do +/-600 mV to układ by w ogóle praktycznie nie działał chyba, że może dla bardzo dużych sygnałów wejściowych.
Cytat: Na wyjściu komparatorów otrzymujemy przebieg prostokątny.
Tu należało by dodać, że wypełnienie przebiegu prostokątnego na wyjściu komparatorów zależy od czasu jaki sygnał wejściowy spędza powyżej 0.7V (IC2A) lub poniżej -0.7V (IC2B).
Cytat: Kondensatory C3 i C4 ładowane są poprzez sygnał z wyjść IC2
Tu chyba powinno być słowo
PRZEZ (tu jest strona bierna) a nie
POPRZEZ, bo tu nic przez sygnał nie przechodzi.
Cytat: Gdy układ wykryje składową stałą jeden z kondensatorów ładuje się do wyższej wartości napięcia.
To zdanie jest bez sensu, bo to wykrycie pojawia się ewentualnie na wyjściu IC1c a tam jeszcze nie doszliśmy
Jeżeli na wejściu pojawi się składowa stała, to faktycznie na jednym z kondensatorów napięcie zacznie narastać (stan wysoki na wyjściu jednego z komparatorów będzie trwał dłużej niż stan niski.)
TYLE, ŻE: Jeżeli nastąpi nawet krótkie przejście przez 0 na torze badającym przeciwną polaryzację, to przez minimalną stałą czasową rozładowania (C3*R8 lub C4*R5) odpowiedni kondensator zostanie rozładowany dużo szybciej niż jest się w stanie naładować i całe wykrywanie składowej stałej bierze w łeb.
Cytat: Jeśli będzie to ze strony kondensatora C3, rezystor R9 załączy tranzystor T1 i kondensator C4 zostanie rozładowany, a to spowoduje zatkanie tranzystora T2.
To jest też bez sensu, bo praca tranzystorów nie jest w żaden sposób związana ze stopniem naładowania C3 (C4)
Tranzystory są sterowane bezpośrednio sygnałami z komparatorów i są włączane jeżeli dany komparator wykryje przejście powyżej (poniżej) progu na przeciwnej polaryzacji.
Cytat: Diody D7 i D10 przeciwdziałają spadkowi napięcia poniżej Ube tranzystorów T1 i T2.
Czy tłumacz rozumie co pisze ?????
Diody D7 i D10 teoretycznie zabezpieczają złącza B-E tranzystorów
przed uszkodzeniem odwrotną polaryzacją napięcia z wyjść komparatorów, choć w tym układzie to nie grozi, ze względu na sporą rezystancję R9 i R6. To nie ma nic wspólnego z napięciem Ube tylko z faktem, że złącze baza-emiter, w kierunku zaporowym, zachowuje się jak dioda Zenera o napięciu ok. 6V
Cytat: Czas zadziałania detektora zależy od czasu przełączania bramki IC1 (4093) i stałych czasowych R4xC4 i R7xC3.
Przy tych stałych czasowych to czas przełączania bramki ma mikrominimalny wpływ na czas zadziałania układu. Wpływ ma za to napięcie przełączania bramki z wejściem Schmitta użytej w tym układzie.
Cytat: W celu skrócenia czasu zadziałania, należy zmniejszyć wartość rezystancji R4 i R7.
Można też zmniejszyć wartości pojemności C3 i C4.