logo elektroda
logo elektroda
X
logo elektroda
REKLAMA
REKLAMA
Adblock/uBlockOrigin/AdGuard mogą powodować znikanie niektórych postów z powodu nowej reguły.

Monitor LCD Proview model 900P wartość diody Z202

Prezessso 14 Lis 2009 08:34 3664 7
REKLAMA
  • #1 7257916
    Prezessso
    Poziom 15  
    Witam.
    Mam w/w monitor i uszkodzoną diodę zenera Z202, niestety nie mam schematu, nie wiem na ile volt jest ta dioda.
    Bardzo proszę o pomoc.
  • REKLAMA
  • #2 7258141
    SLAVCO1983
    Poziom 18  
    Kolego a czy to na 100% zenerka?? Miałem nie jeden model w naprawie z oznaczeniem 900P produkuje je Fujitsu-siemens Medion Proview, Avalon wszystkie na tych samych podzespołach. Zawsze były do wymiany kondensatorki 470/25 220/25 100/25 i 10/50, tylko w jednym przypadku poszedł mi trafok. Sprawdź dobrze i daj znać.
  • REKLAMA
  • #3 7258213
    Prezessso
    Poziom 15  
    Powymieniałem wszystkie kondensatory, i faktycznie monitor działał, ale zrobiłem zwarcie i poleciała mi ta zenerka. Jest na pewno ko, bo aż pękła
  • REKLAMA
  • #4 7258343
    SLAVCO1983
    Poziom 18  
    D202 to znalazłem ale z202 zrób fotkę do zobacze
  • REKLAMA
  • #6 7258387
    SLAVCO1983
    Poziom 18  
    Dobra u mnie jest inny zasilacz bo zenerka w ogóle nie jest wlutowana.
  • Pomocny post
    #7 7258397
    SZADE1
    Poziom 21  
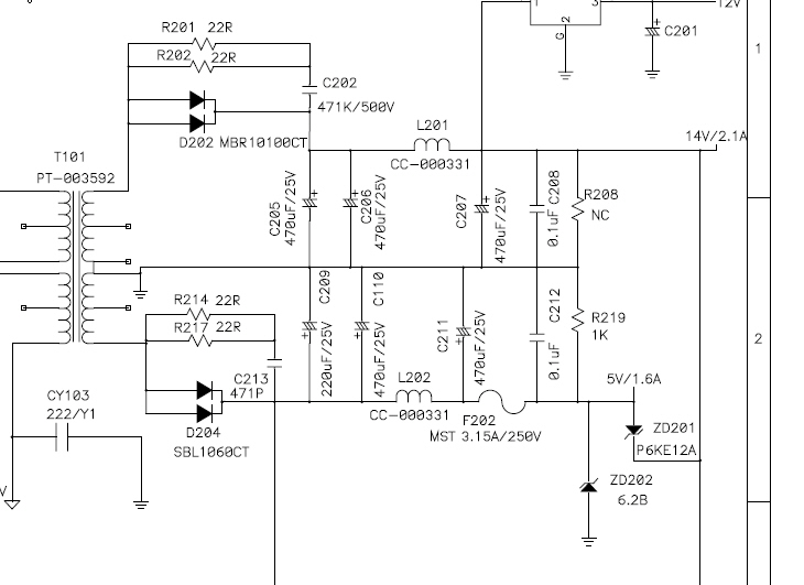
    Jak widac ze schematu - jest D202 i ZD202 .
  • #8 7280680
    Prezessso
    Poziom 15  
    Zenerka zamontowana i monitor śmiga aż miło. Temat mogę chyba juz zamknąć.
    Dziękuję wszystkim za pomoc i zainteresowanie.
REKLAMA