logo elektroda
logo elektroda
X
logo elektroda
REKLAMA
REKLAMA
Adblock/uBlockOrigin/AdGuard mogą powodować znikanie niektórych postów z powodu nowej reguły.

Elektroniczna kostka do gry bez baterii

slavo666 17 Lis 2009 20:49 9420 5
REKLAMA
  • Elektroniczna kostka do gry bez baterii
    Inspiracją do wykonania tego urządzenia były popularne latarki diodowe, które nie potrzebowały normalnej baterii, a energię czerpały z naładowanego poprzez mechaniczne potrząsanie kondensatora.
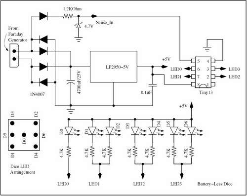
    Działanie kostki oparte jest na podobnej zasadzie. Potrząsając nią poruszamy magnesy neodymowe, znajdujące się w plastikowej tubie, na której nawinięta jest cewka (około 1500 zwojów). W ten sposób wytwarzamy impulsy o amplitudzie kilkunastu woltów. Impulsy te przez prostownik dwupołówkowy ładują kondensator elektrolityczny 4700µF/25V. Kondensator podaje napięcie na regulator 5V, a ten następnie zasila mikrokontroler Attiny13 oraz diody, które ułożone w charakterystyczny kształt reprezentują oczka kostki. Równocześnie µc wykrywa te impulsy, które doprowadzone są do niego osobno przez diodę Zenera 4.7V i czeka dopóki one nie ustaną. Po wykryciu zatrzymania następuje generowanie losowej liczby przy użyciu wbudowanego timera. Następnie wylosowana liczba jest wyświetlana na diodach. Czas świecenia przy tej pojemności kondensatora to około 10 sekund.
    Schemat:
    Elektroniczna kostka do gry bez baterii
    Źródło: http://www.instructables.com/id/Faraday-For-Fun-An-Electronic-Batteryless-Dice/

    Fajne? Ranking DIY
    O autorze
    slavo666
    Poziom 23  
    Offline 
    slavo666 napisał 678 postów o ocenie 344, pomógł 31 razy. Mieszka w mieście Kraków. Jest z nami od 2005 roku.
  • REKLAMA
  • #2 7277549
    darkus12
    Poziom 18  
    W tych latarkach jest akumulatorek a nie kondensator
  • REKLAMA
  • #3 7277587
    Zuliczek
    Poziom 17  
    Ale uC, a w szczególności attiny ciągnie mało prądu i on ma wyświetlić tylko wynik i dopiero po ponownym potrząśnięciu ma wygenerować kolejny. Więc kondensatorek, w dodatku tak duży bez problemu starczy.

    A latareczki były różne...
  • REKLAMA
  • #4 7278321
    michau86
    Poziom 11  
    ... były również piloty do telewizora z małym pokrętłem (dynamem) które ładowało kondensator i kanał można było zmieniać. Projekt mi się podoba i chyba koncepcję wykorzystam...
  • REKLAMA
  • #5 7282000
    Woytek130
    Poziom 16  
    mostek lepiej żeby był na szybkich diodach..
  • #6 7284371
    DjDaniel11
    Poziom 27  
    Przy szybkich diodach można by odrobinę zmniejszyć straty energii, jednak projekt miał byś jak by nie patrzyć dość tani, bez zbędnego przepłacania.
    Jestem tylko ciekaw jaka będzie żywotność stabilizatora i procesora przy takim zasilaniu..
REKLAMA