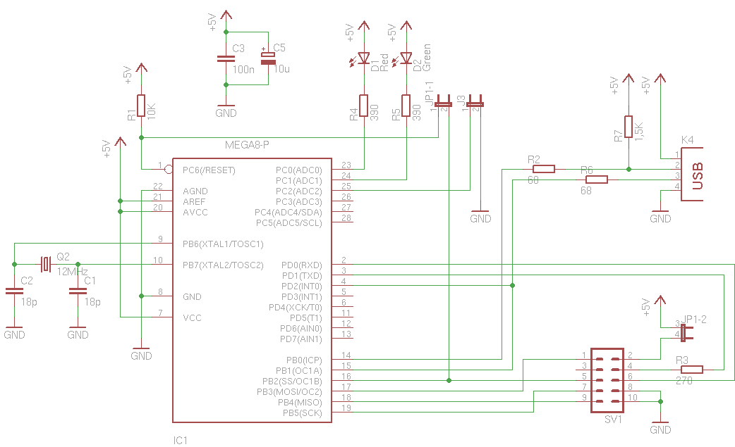
Witam. Zbudowałem programator według projektu usbasp. Konkretnie ten :
Wszystko pięknie polutowane, byłem u kolegi aby zaprograomwać go firmwarem. Wszystko zrobione, mimo tego system wygrywa go jako nieznane urządzenie USB i nie chce do niego dopasować sterowników. Gdzie może być problem ?
Wszystko pięknie polutowane, byłem u kolegi aby zaprograomwać go firmwarem. Wszystko zrobione, mimo tego system wygrywa go jako nieznane urządzenie USB i nie chce do niego dopasować sterowników. Gdzie może być problem ?
