Witam,
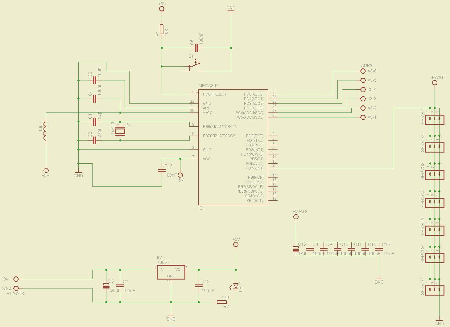
Pracuje obecnie nad sterownikiem 7 serw sterowanych przez wbudowany w ATMega8 przetwornik A/C (potencjometry) oraz ew poprzez zlacze RS232. Na schemacie linie sygnalowe serw 7 i 6 sa sprzegniete gdyz beda odpowiadaly za ruch podstawy maszyny.Moja prosba: Czy ktos moglby rzucic na to okiem zanim zaczne trawic plytke i lutowac elementy? W plikach daje schemat oraz uklad sciezek.
Dzieki,
![[ATMega8]Prosba o sprawdzenie schematu sterownika serw [ATMega8]Prosba o sprawdzenie schematu sterownika serw](https://obrazki.elektroda.pl/46_1258729944_thumb.jpg)
Pracuje obecnie nad sterownikiem 7 serw sterowanych przez wbudowany w ATMega8 przetwornik A/C (potencjometry) oraz ew poprzez zlacze RS232. Na schemacie linie sygnalowe serw 7 i 6 sa sprzegniete gdyz beda odpowiadaly za ruch podstawy maszyny.Moja prosba: Czy ktos moglby rzucic na to okiem zanim zaczne trawic plytke i lutowac elementy? W plikach daje schemat oraz uklad sciezek.
Dzieki,
