logo elektroda
logo elektroda
X
logo elektroda
REKLAMA
REKLAMA
Adblock/uBlockOrigin/AdGuard mogą powodować znikanie niektórych postów z powodu nowej reguły.

Wskaźnik wysterowania na diodach LED z mikrofonem

emaker 24 Lis 2009 14:53 7522 1
REKLAMA
  • Wskaźnik wysterowania na diodach LED z mikrofonem
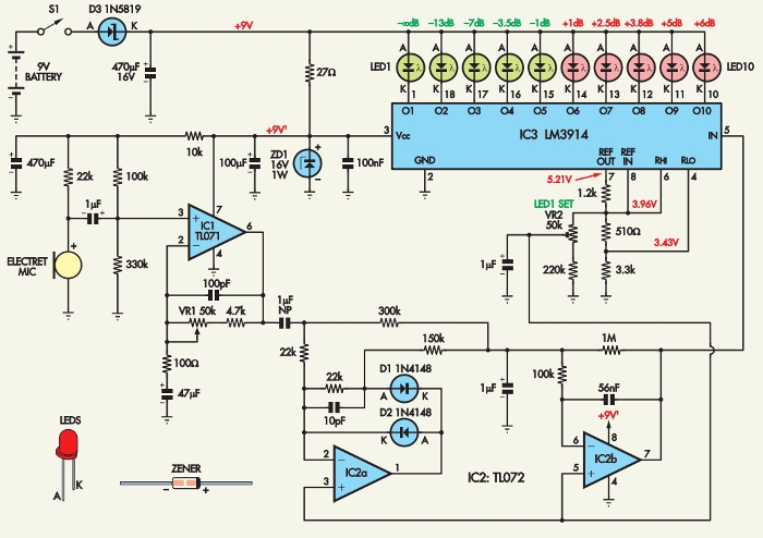
    Przetwornikiem wejściowym jest wkładka elektretowa, zasilana przez rezystor 22 kΩ. Wyjście wkładki za pomocą kondensatora połączono z wejściem nieodwracającym IC1. Potencjometr VR1 ustawia wzmocnienie tego układu. Dolna częstotliwość graniczna ustalona jest przez stałą czasową rezystora 100 Ω oraz kondensatora 47 uF i wynosi około 34 Hz. Wyjście tego stopnia połączono z układem precyzyjnego prostownika złożonego z diod D1 i D2 oraz wzmacniaczy operacyjnych IC2a i IC2b. Dalej sygnał trafia do układu LM3914, wysterowując odpowiednie diody. Dioda D1 informuje, że wysterowanie jest mniejsze niż -13 dB. Poziom 0 dB miernik wskazuje wtedy, gdy świecą się diody D5 i D6. Potencjometr Vr2 połączono między pin 8 LM3914 a rezystor 220 kΩ. Służy on do regulacji napięcia odniesienia dla wzmacniaczy operacyjnych IC2 i w przypadku braku sygnału z wkładki, napięcie to powinno wynosić 3,43 V. Testowanie wskaźnika rozpoczynamy od sprawdzenia wartości napięcia zasilania wzmacniaczy operacyjnych. Powinno ono wynosić około 8 V. Następnie sprawdzamy, czy wskaźnik reaguje na zmiany poziomu ciśnienia akustycznego. Wskaźnik ten może być pomocny np. w kalibracji poziomów poszczególnych kanałów systemu nagłaśniającego.

    Everyday Practical Electronics 2006/08
    O autorze
    emaker
    Poziom 12  
    Offline 
    Specjalizuje się w: elektroakustyka, akustyka
    emaker napisał 85 postów o ocenie 69. Mieszka w mieście "-". Jest z nami od 2009 roku.
  • REKLAMA
  • #2 10156362
    Konto nie istnieje
    Konto nie istnieje  
REKLAMA