Wind Caddie jest projektem, który w założeniach miał być wykorzystywany przy grze w golfa. Często golfiści, usprawiedliwiając swoje nieudane uderzenia, zrzucają winę na niesprzyjający wiatr. Mając w kieszeni niewielkie urządzenie informujące o prędkości i kierunku wiatru, można by oszczędzić takich wymówek. Dodatkowo, wychodząc na przeciw komercyjnym przyrządom, które wymagają trzymania ich w rękach do wykonania pomiaru, prezentowana mikrostacja wysyła tylko określone dane do odbiornika, które są stale mierzone w punkcie jej położenia, np. na samochodzie golfowym.
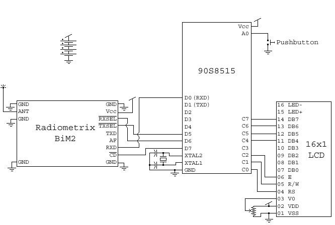
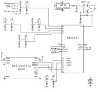
Urządzenie składa się z dwóch bloków: nadajnika i odbiornika. Mikrostacja zbudowana jest przy użyciu mikrokontrolera ATmega163. Dokonuje on pomiaru temperatury z czujnika LM34 korzystając z wejścia przetwornika A/C. Kierunek wiatru mierzony jest przy użyciu czterech transoptorów szczelinowych CNA1301H, natomiast do pomiaru prędkości wykorzystany jest jeden taki układ. Podają one impulsy bezpośrednio na porty mikroprocesora. Po wykonaniu pomiarów następuje wysyłanie danych transcieverem Radiometrix BiM2 433-64. Informacje są następnie odbierane przez moduł znajdujący się w rękach użytkownika, który składa się z wyświetlacza LCD sterowanego mikroprocesorem AT90s8515. Poprzez naciśnięcie przycisku zmienia się prezentowany parametr. Aktualizacja następuje co 0,5s. Gdy w ciągu 30s nie są odbierane żadne dane, na wyświetlaczu ukazuje się stosowny komunikat. Zarówno stacja jak i odbiornik docelowo pracują na zasilaniu bateryjnym.
Strona projektu: http://instruct1.cit.cornell.edu/courses/ee476/FinalProjects/s2002/bdk6/index.htm
Schematy:
Fajne? Ranking DIY
