Dennis Ferron będąc pasjonatem elektroniki zawsze marzył o tym, żeby zbudować kiedyś komputer od podstaw. Jednak nowoczesne procesory są zbyt skomplikowane, szybkie i bardzo trudne w montażu. Starsze procesory, jak np. 6502 są dużo prostsze w opanowaniu i ciągle dają możliwość nauczenia się czegoś o architekturze komputerów. W związku z tym powstał projekt laptopa, oparty właśnie na 6502 jako koprocesorze oraz układzie programowalnym Propeller firmy Parallax.
Propeller jest mikrokontrolerem, składającym się z aż 8 oddzielnych procesorów, może pracować z częstotliwością do 80Mhz. W tym projekcie wykorzystywany jest jako chipset do obsługi wszystkich portów we/wy koprocesora 6502, a także uruchamiany jest na nim zintegrowany debugger, dający możliwość programowania komputera. Laptop posiada 64kB statycznej pamięci RAM. Jako wyświetlacz posłużył ekran LCD z odtwarzacza DVD, obudowa i klawiatura pozyskane zostały z laptopa zabawki. Projekt został wyróżniony w konkursie organizowanym przez firmę Parallax. Cena ich niezwykłego mikrokontrolera wynosi $8.
Źródło: http://www.parallax.com/tabid/708/Default.aspx
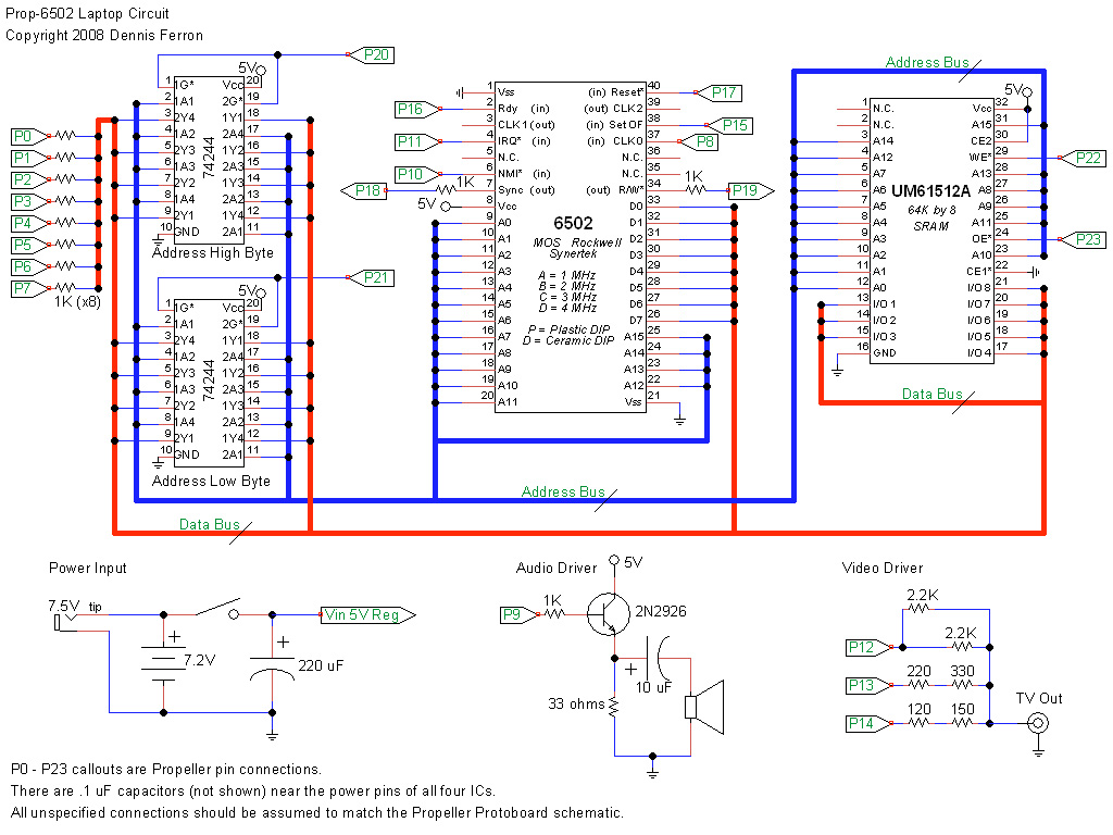
Schemat:
Fajne? Ranking DIY
