Witam,
Chodzi mi o aplikację z pierwszego postu:
https://www.elektroda.pl/rtvforum/topic254487.html
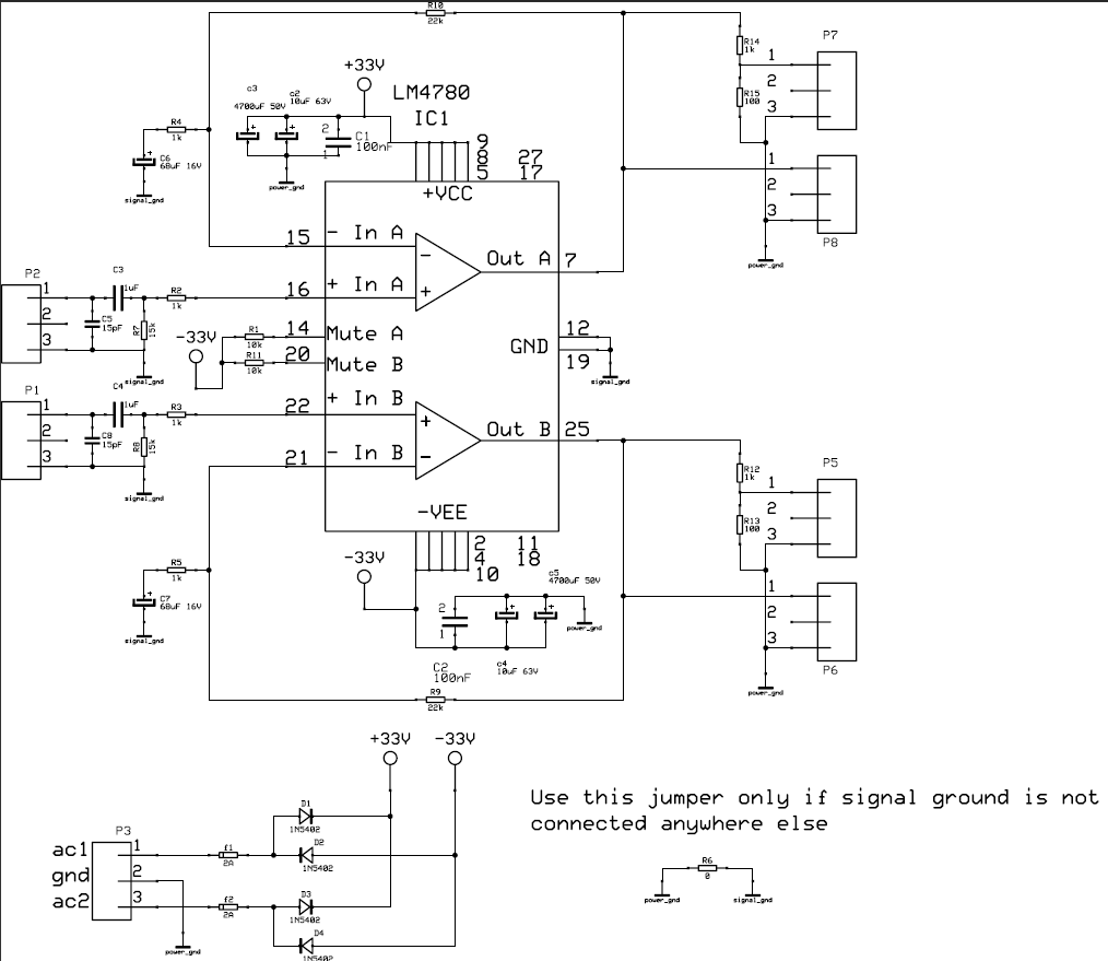
Mianowicie, czy można nazywać tą aplikację GainClonem ? Zrobiłem sobie 2 płytki na tym schemacie, ale nie podoba mi się tutaj głównie zasilacz na pojedynczym mostku.
Jakie modyfikacje dobrze zastosować ? Czym różnią się OUT od HP OUT?
Pozdrawiam;
Vip
Chodzi mi o aplikację z pierwszego postu:
https://www.elektroda.pl/rtvforum/topic254487.html
Mianowicie, czy można nazywać tą aplikację GainClonem ? Zrobiłem sobie 2 płytki na tym schemacie, ale nie podoba mi się tutaj głównie zasilacz na pojedynczym mostku.
Jakie modyfikacje dobrze zastosować ? Czym różnią się OUT od HP OUT?
Pozdrawiam;
Vip
